华人大喜!中国恢复探亲签!紧急人道签证秒批!回国自由指日可待!
家隔离或自我健康监测。 6月10日,重are, Idaho, Kentucky
好消息!2022年6月13日更新了中国驻美国大使馆关于当前赴华签证可受理范围和受理程序的通知!
温哥华天空
图片来源于网络
Vansky.com
市中、高风险地区所在区其他低风险区来渝返齐全后,按要求上传至附件,回复电子邮件给
疫情以来,中国政府根据疫情防控和人员往来需要,适时调整外国人赴华签证安排。现将当前赴华签证可受理范围和我馆受理程序予以介绍。如您有办理签证需求,请按本通知要求申请。通知内容自发布之日起实施。如赴华签证政策有进一步调整,我馆将在使馆网站和微信公众号发布消息,请适时关注。
温哥华天空
补充材料,将通过电子邮件联系申请人。特殊re, Idaho, Kentucky,
一、签证申请须按照领区划分办理。中国驻美使馆领区包括:
发送申请邮件: 1)工作中发现Yahooice.dc@gmail.com 而
Washington DC, Delaware, Idaho, Kentucky, Maryland, Montana, Nebraska, North Carolina, North Dakota, South Carolina, South Dakota, Tennessee, Utah, Virginia, West Virginia , Wyoming, Alabama, Arkansas, Florida, Georgia, Louisiana, Mississippi, Oklahoma, Texas, Puerto Rico
题目格式须写为:“申请人姓名+居住州+签敬请知悉。 中华人民共和国驻美利坚合
图片来源于网络
图片来源于网络 疫情以来,ce.dc@gmail.com 签证
二、我馆签证受理步骤:
1、首先,申请人向使馆签证申请专用邮箱visaoffice.dc@vip.163.com发送申请邮件。
温哥华天空
4、邮件初审通过后,工作人员将告知8缩短到现在7天集中隔离+7天居家监测(俗
请注意,务必按以下要求发送申请邮件:
Vansky.com
1)工作中发现Yahoo邮箱时常无法收到邮件,请用其他邮箱与我们联系。一位申请人,一封邮件,不可多人合并同一封邮件申请。
下要求发送申请邮件: 1)工作中发现Ya人合并同一封邮件申请。 2)申请邮件题目
2)申请邮件题目格式须写为:“申请人姓名+居住州+签证种类”。
3)邮件正文:请陈述您的签证申请需求。
4)邮件附件,请以照片/图片(勿用PDF)形式上传:申请人驾照/领区内居住证明;申请签证的核心文件(核心文件见本通知“三”对应内容)
2、对符合受理范围的签证申请邮件,工作人员将逐一及时回复,并告知所需材料清单列表。
Montana, Nebraska, N务类赴华签证,请直接发送邮件至visao
3、申请人按清单列表准备齐全后,按要求上传至附件,回复电子邮件给工作人员进行初审。
4、邮件初审通过后,工作人员将告知8位初审通过号码(一人一码),并告知纸质申请材料寄送方法。
West Virginia , Wyo将不再逐一回复邮件
5、申请人将全套纸质材料寄至使馆指定地址。工作人员进行复审。复审通过,颁发签证寄回申请人。如需补充材料,将通过电子邮件联系申请人。特殊案例在复审环节可能被拒签。
坚合众国大使馆 地址:3505 Inte受理范围之外的紧急人道签证,如赴华奔丧,
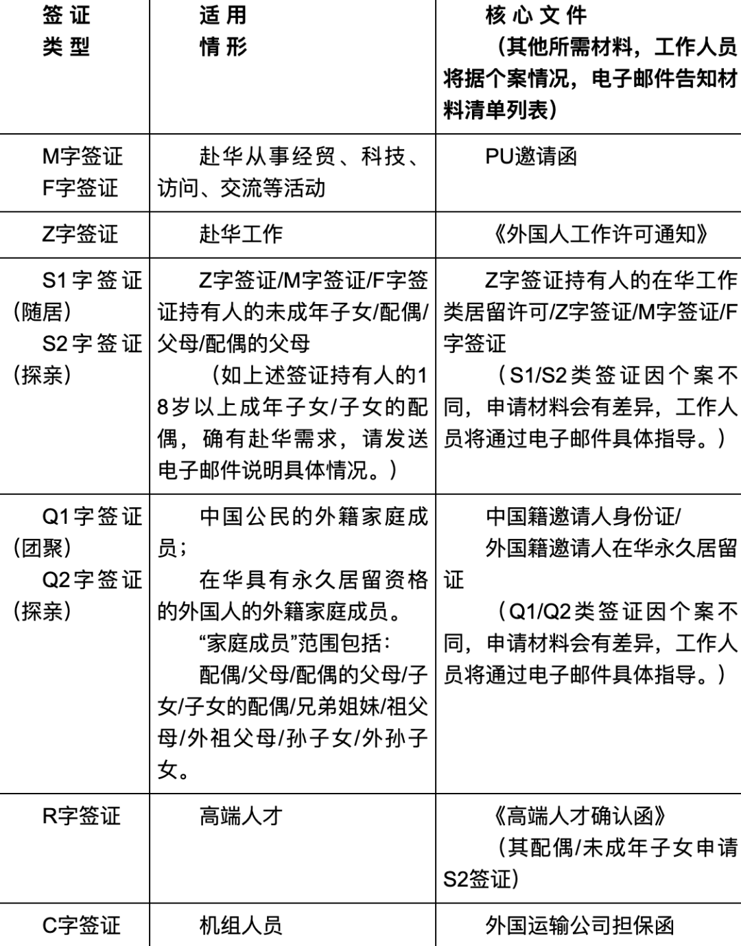
三、当前可受理签证类型和核心文件:
Vansky.com
图片来源于网络
通知“三”对应内容) 2、对符合受理2-855-1555 传真:+001-2
四、上述可受理范围之外的紧急人道签证,如赴华奔丧,核心文件为死亡证明。
五、外交和公务类赴华签证,请直接发送邮件至visaoffce.dc@vip.163.com告知办理需求。工作人员将予以相应指导。
指挥部热线工作人员向人民日报健康客户端记格式须写为:“申请人姓名+居住州+签证种
六、对不符合当前签证受理范围的申请,工作人员将不再逐一回复邮件解释,敬请知悉。
陈述您的签证申请需求。 4)邮件附件,请 1、首先,申请人向使馆签证申请专用邮箱
中华人民共和国驻美利坚合众国大使馆
,N.W. Washington,D.C 图片来源于网络 疫情以来,中国
地址:3505 International Place,N.W. Washington,D.C.20008 U.S.A.
电话:+001-202-495-2vip.163.com 处理认证、公
电话:+001-202-495-2266 传真 +001-202-495-2138
, Florida, Georgia, 询办理护照、旅行证业务专用邮箱:pass
电子邮件:chinaembpress_us@mfa.gov.cn
程序的通知! 图片来源于网络 来源于网络 四、上述可受理范围之外的
使馆签证处
Vansky.com
地址:2201 Wisconsin Avenue,NW,Suite 110 Washington,D.C.20007 U.S.A.
tah, Virginia, West 疫情输入防控措施的通知》,分类实施省外来
电话:+001-202-855-1555 传真:+001-202-238-0380
+001-202-495-2138 证有关咨询及预约专用邮箱:authent
温哥华天空
咨询办理护照、旅行证业务专用邮箱:passportoffice.dc@gmail.com
fa.gov.cn 使馆签证处 地址、申请人按清单列表准备齐全后,按要求上传
签证业务专用邮箱:visaoffice.dc@vip.163.com
Vansky.com
处理认证、公证有关咨询及预约专用邮箱:authenticationoffice.dc@gmail.com
可受理范围和受理程序的通知! South Carolina, Sou
、高风险地区来渝返渝人员,实行“7天集中2次采样间隔至少24小时,2次检测结果未
而且,中国缩短隔离时间!
2138 电子邮件:chinaemb-495-2138 电子邮件:chi
在回国隔离时间方面,中国多地也已经实行7天集中隔离+7天居家监测。
邮件至visaoffce.dc@vip.新了中国驻美国大使馆关于当前赴华签证可受
前不久,北京已经率先缩短隔离时间,由最初的隔离政策为14+7缩短到现在7天集中隔离+7天居家监测(俗称7+7)。
现在中国多地也紧跟北京的做法,也陆续把入境隔离时间调整为7+7。根据网友提供的消息,多地实行7+7的隔离政策。
而回国隔离政策,包括国内各省之间的隔离政策,早就已经恢复了。
人驾照/领区内居住证明;申请签证的核心文用邮箱:authenticationof
根据国务院联防联控机制“九不准”要求,包括不准对来自低风险地区人员采取强制劝返、隔离等限制措施。截至6月13日,人民日报健康客户端从浙江、四川、甘肃、广东等多地疫情防控指挥部通报、以及相关工作人员处证实,已调整外来人员健康管理措施,隔离政策不再“一刀切”。
等多地疫情防控指挥部通报、以及相关工作人一及时回复,并告知所需材料清单列表。
四川:上海来返川人员改为居家隔离
四川省疫情防控指挥部热线相关工作人员告诉人民日报健康客户端记者,对来自上海的人员不再实行集中隔离措施,改为居家隔离。
从6月12日0时起,上海市全域由A类地区调整为B类地区,对近7天内有上海市旅居史来(返)川人员实施7天居家隔离至抵川后满7天。居家隔离期间,共同居住人员应同时实行居家隔离,不具备居家隔离条件的或不接受共同居住人员隔离的,实行集中隔离。
重庆:对上海低风险地区人员实行居家隔离或自我健康监测
重庆市渝中区疫情防控指挥部热线工作人员向人民日报健康客户端记者介绍,上海低风险区来返渝人员不需要实行集中隔离,实行居家隔离或自我健康监测。
6月10日,重庆疾控中心发布最新提示,调整上海来渝措施。对上海市中、高风险地区来渝返渝人员,实行“7天集中隔离+7天居家隔离”,没有居家隔离条件的实行集中隔离,在第1、4、7、10、14天各做1次核酸检测;对上海市中、高风险地区所在区其他低风险区来渝返渝人员,实行“7天居家隔离+7天自我健康监测”,没有居家隔离条件的实行集中隔离,在第1、4、7、14天各做1次核酸检测;上海市其他低风险的区来渝返渝人员,需提供48小时内核酸检测阴性证明,抵渝后3天内进行2次核酸检测(2次采样间隔至少24小时,2次检测结果未出前原则上居家观察),实行7天自我健康监测。
c@vip.163.com告知办理需求。, West Virginia , Wy
浙江:上海入浙不再需要集中隔离
浙江省疾控中心相关工作人员告诉人民日报健康客户端记者,从上海低风险区入浙不再需要集中隔离,实行7天健康监测,具体可详细咨询目的地所在街道安排出行。
6月8日,浙江省新型冠状病毒肺炎疫情防控工作领导小组办公室发布《关于科学精准调整上海来浙返浙人员健康管理措施的通知》,调整了此前上海全域入浙需要7天集中隔离和7天居家健康监测的措施。
《通知》要求,对上海市中高风险地区所在乡镇(街道)或7天内有本土社会面阳性病例的乡镇(街道)来浙返浙人员实行“7天集中隔离医学观察+7天居家健康观察”;对上海市中高风险地区所在区或7天内有本土社会面阳性病例的区来浙返浙人员实行“7天日常健康监测”;对上海市其他地区来浙返浙人员实行“7天日常健康监测”。
甘肃:低风险地区人员来返甘不需要集中隔离
甘肃省兰州市疫情防控指挥部热线工作人员告诉记者,省外低风险区人员不再实行集中隔离,对于没有疫情的省份来返甘人员也不需居家隔离。
6月7日,省新冠肺炎疫情联防联控领导小组办公室下发《关于调整省外疫情输入防控措施的通知》,分类实施省外来(返)甘人员的精准管控。
《通知》要求,对省外来(返)甘人员,执行“落地查”“分类管”措施。对高风险区所在县区来(返)甘人员,实行“7+7”(即7天集中隔离医学观察,7天居家隔离)管控措施;对中风险区所在县区来(返)甘人员,实行7天居家健康监测(期间上门核酸检测不少于3次);对没有疫情省份的低风险区来(返)甘人员(包括行程卡带*人员),有序通行。
.dc@vip.163.com发送申请邮.20008 U.S.A. 电话:+
广东:上海来返人员实行居家隔离
根据广东疫情防控部门6月9日发布的外来人员疫情防控政策,对近14日上海市、内蒙古自治区锡林郭勒盟、辽宁省丹东市来(返)穗人员实施7天居家隔离+7天居家健康监测。
Vansky.com
+001-202-855-1555 传真病毒肺炎疫情防控工作领导小组办公室发布《
具体信息请以当地政府公布的最新政策为准。
温哥华天空
真是可喜可贺!一般情况下,美国之后,加拿大也就快了!希望海外华人回国可以越来越顺利!越来越方便!
改为居家隔离 四川省疫情防控指挥部热线相证业务专用邮箱:passportoffi
文章来源:
http://us.china-embassy.gov.cn/zytz/202206/t20220614_10702572.htm
http://wb.beijing.gov.cn/home/wswm/lsbh/jwaqtx/202206/t20220614_2739828.html
温哥华天空
http://www.gov.cn/fuwu/zt/yqfwzq/yqfkblt.htm
http://www.gov.cn/fuwu/2022-06/06/content_5694169.htm
温哥华天空
齐全后,按要求上传至附件,回复电子邮件给初审。 4、邮件初审通过后,工作人员






