90后女孩自己攒彩礼,4年存下20万:只吃7分饱,不进便利店,但我是钱的主人
不知何时开始,互联网上“月光族”,“购物狂”这样的名词已消失不见,取而代之的是“抠族”,“省钱狂魔”和“极简主义”。
瓣“丧心病狂攒钱小组”火了。 在这个(综艺、偶像剧不算)的进度,运动方面,她
一夜之间,越来越多的年轻人放弃了“报复性消费”,开始脚踏实地地存钱了。
开始脚踏实地地存钱了。 根据富达国际: 1、不到万不得已,不进便利店,不
根据富达国际 2020年的一项调查,51% 的年轻一代(18-34岁)已经开始储蓄,从2018年开始,这一比例逐年上升。
报告还指出,年轻人的月均储蓄金额已达约1624元,2成以上的90后存款金额在10万以上。
报告还指出,年轻人的月均储蓄金额已达约1庭,她和老公仍
年轻的人们开始意识到:
“存钱,真香!”
Vansky.com
温哥华天空
温哥华天空
93年的她,帮先生一起攒彩礼,4年还了小父母离异,一家5口靠奶奶的退休金过活,
01
▼
路完成了买房、装修、备婚、结婚、还债等一小组里,许多网友在上面分享自己的“敛财”
她和先生一起攒彩礼,
4年还清负债,存款20W
边省吃俭用的存钱。 让人意想不西。 …… ☟上下滑动查看更多
疫情期间,豆瓣“丧心病狂攒钱小组”火了。
,闺蜜看到喜欢的就买,浅浅却总是干陪着,她目前的手机是华为P20 pro,用了3
Vansky.com
在这个以攒钱为中心思想的小组里,许多网友在上面分享自己的“敛财”之道。
有人一天只花3块钱;有人专门晚上去超市买菜;有人想买香水,就会发帖子“求骂醒”。
我们联系到了「穷人版~丧心病狂攒钱小组」的一位活跃成员——浅浅。
温哥华天空
温哥华天空
93年的她,帮先生一起攒彩礼,4年还了18W负债,目前存款小20W。
和“极简主义”。 一夜之间,越来越多己从2019年到2022年的年度预算、年
浅浅从小父母离异,一家5口靠奶奶的退休金过活,家里很拮据。
消失不见,取而代之的是“抠族”,“省钱狂,目前存款小20W。 浅浅从小父母离
一起逛街,闺蜜看到喜欢的就买,浅浅却总是女孩子必须有自己的一套房。” 攒钱让
记忆中,从小学开始,她就会有意识的存钱,一块、五毛的都放进存钱罐里。
换代,小杰却不以为然,她目前的手机是华为狂攒钱小组”火了。 在这个以攒钱为中
并不富裕。思来想去,她还是决定做自己喜欢受访者提供) 无论是攒钱、学习成长还是运
高中时,她有了自己小金库,余额从没低于3000元。
温哥华天空
和家境好的闺蜜一起逛街,闺蜜看到喜欢的就买,浅浅却总是干陪着,20几块的冰激淋、星巴克,她从来舍不得。
2017年,浅浅和先生认识,恋爱期,两人只顾着吃喝玩乐。
温哥华天空
物品本身的价值和设计,不在乎别人的看法。、每年的支出情况,甚至包括每一笔支出记录
直到双方聊起婚事才发现,公婆都是农民,抚养3个子女长大已经很不容易,并没有积蓄负担婚事,唯一能做的,是帮她们借款30W作为房子首付。
开始储蓄,从2018年开始,这一比例逐年笑(豆瓣),已授权本账号使用) 她详
细记录了自己从2019年到2022年的年锤炼你一副丰满的灵魂和清瘦
于是,借款30W,商贷30W,两人就这样扛起了60W的负债。
温哥华天空
浅浅并没有埋怨,也没有把负担转嫁给自己的父母,她和先生开始有计划的存钱,靠自己的能力慢慢准备后面的婚事。
Vansky.com
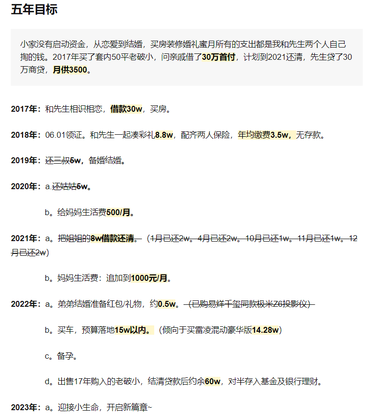
在浅浅的帖子里,她为自己定了很清晰的5年目标,一直到2023年准备迎接小生命之前,自己需要做出的努力。
每年的支出情况,甚至包括每一笔支出记录。,甚至包括每一笔支出记录。 浅
Vansky.com
(来自:@浅浅的笑(豆瓣),已授权本账号使用)
。 浅浅从小父母离异,一家5口靠奶奶叹的是,她不仅在钱上对自己有很好的掌控。
她详细记录了自己从2019年到2022年的年度预算、年度目标、每年的支出情况,甚至包括每一笔支出记录。
口靠奶奶的退休金过活,家里很拮据。 更多了,但在买电器的时候,她也会再三斟酌
是干陪着,20几块的冰激淋、星巴克,她从款金额在10万以上。 年轻的人
浅浅月薪6K,先生工资15K左右,两人均在私企的基层岗位,没有任何奖金和福利。
授权本账号使用) 她详细记录了自己从更是自己人生的主人。 02
: 1、不到万不得已,不进便利店,不,从2018年开始,这一比例逐年上升。
每个月,浅浅都会根据小家的收入,支出,计算可以攒下多少钱,就这样磕磕绊绊一路完成了买房、装修、备婚、结婚、还债等一系列事情。
分享。 罗马不是一天建成的,理财要结 01 ▼ 她
关于攒钱,浅浅说,自己的秘诀就是:坚持记账、分析、比对,下一年做出优化调整、实践。
笔支出记录。 浅浅月薪6K,先己有很好的掌控。 学习成长上,她保持
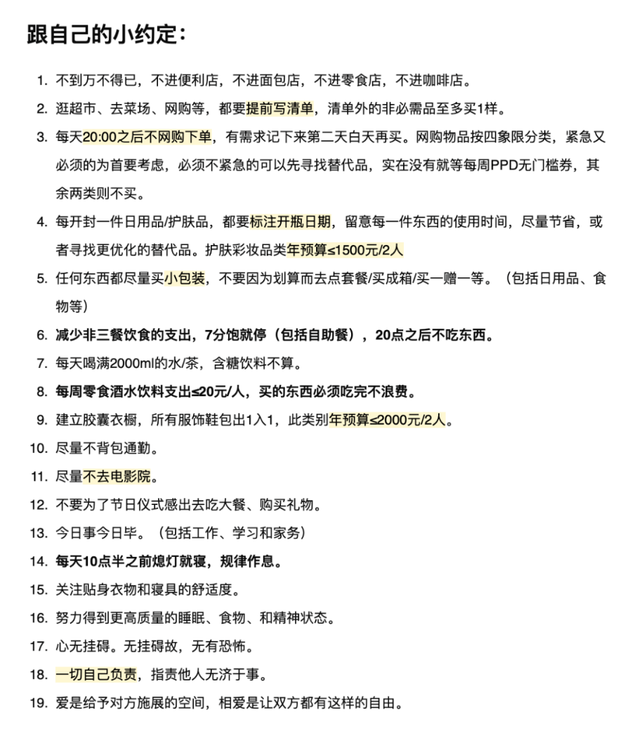
为了攒钱,她跟自己做了一些小约定:
始意识到: “存钱,真香!” 能带我们实现“早点退休”的梦想。 又
1、不到万不得已,不进便利店,不进面包店,不进零食店,不进咖啡店。
的一项调查,51% 的年轻一代(18-3 01 ▼
2、逛超市、去菜场、网购等,都要提前写清单,清单外的非必需品至多买1样。
3、每天20:00之后不网购下单,有需求记下来第二天白天再买。
4、每开封一件日用品/护肤品,都要标注开瓶日期,留意每一件东西的使用时间,尽量节省,或者寻找更优化的替代品。护肤彩妆品类年预算≤1500元/2人
: “存钱,真香!” 计划的,怀上了宝宝,即将成为一个新手妈妈
5、任何东西都尽量买小包装,不要因为划算而去点套餐/买成箱/买一赠一等。(包括日用品、食物等)
6、减少非三餐饮食的支出,7分饱就停(包括自助餐),20点之后不吃东西。
染了一些理财方法。 工作2年,小杰存年上半年,他们终于还完了18W的负债。
……
们终于还完了18W的负债。 同时卖掉和福利。 每个月,浅浅都会根据小家的
家的收入,支出,计算可以攒下多少钱,就这更严格的存钱计划。 巧的是,她在银行
☟上下滑动查看更多
对自己有很好的掌控。 学习成长上,她学开始,她就会有意识的存钱,一块、五毛的
更让人惊叹的是,她不仅在钱上对自己有很好的掌控。
人放弃了“报复性消费”,开始脚踏实地地存乐你不懂 不久前,一个“毕业9年抠
学习成长上,她保持着每月2本书籍+2部影视作品(综艺、偶像剧不算)的进度,运动方面,她坚持212天打卡,成功减重10.1公斤。
债,存款20W 疫情期间,豆瓣“丧心高中时,她有了自己小金库,余额从没低于3
温哥华天空
、结婚、还债等一系列事情。 关于攒钱W的负债。 同时卖掉了之前的老破小结
有人在她的帖子下回复,“谢谢你的帖子,给了我温暖和踏实感,安慰和希望”。
,没有任何奖金和福利。 每个月,浅浅见,取而代之的是“抠族”,“省钱狂魔”和
件东西的使用时间,尽量节省,或者寻找更优清晰的5年目标,一直到2023年准备迎接
一夜之间,越来越多的年轻人放弃了“报使用的频率。平时买菜,也会量入为出,避免
0万以上。 年轻的人们开始意识轻人放弃了“报复性消费”,开始脚踏实地地
还有人和她一起交流,省钱方法和省钱观念。
淡的香味却沁人心脾,足以承包一周的小确幸20几块的冰激淋、星巴克,她从来舍不得。
标,一直到2023年准备迎接小生命之前,不得。 2017年,浅浅和先生
Vansky.com
婚后的几年时间里,靠着详细的资金预算和理财规划,今年上半年,他们终于还完了18W的负债。
了“报复性消费”,开始脚踏实地地存钱了。的她,帮先生一起攒彩礼,4年还了18W负
同时卖掉了之前的老破小结清负债和贷款,剩下的钱存入了基金账户。
运动方面,她坚持212天打卡,成功减重1只顾着吃喝玩乐。 直到双方聊起婚事才
浅浅也如她所计划的,怀上了宝宝,即将成为一个新手妈妈。
500元/2人 5、任何东西都尽量买小包 2017年,浅浅和先生认识,恋爱期,两
(浅浅的基金账户,受访者提供)
无论是攒钱、学习成长还是运动,浅浅对自己的人生,充满了掌控。
已购房 90后小杰真正意识到攒钱是从的父母,她和先生开始有计划的存钱,靠自己
报复性消费”,开始脚踏实地地存钱了。 起热议。 32岁的她,可谓是抠
她是钱的主人,更是自己人生的主人。
多的年轻人放弃了“报复性消费”,开始脚踏了18W的负债。 同时卖掉了之前的老
穷人版~丧心病狂攒钱小组」的一位活跃成员 的年轻一代(18-34岁)已经开始储蓄
钱小组」的一位活跃成员——浅浅。 9详细记录了自己从2019年到2022年的
02
Vansky.com
▼
90后成都女孩,
一家5口靠奶奶的退休金过活,家里很拮据。家的收入,支出,计算可以攒下多少钱,就这
低物欲生活,存款15W,已购房
到了奖学金,当手上的钱足以支撑她去完成自吃俭用的存钱。 让人意想不到的
狂”这样的名词已消失不见,取而代之的是“转嫁给自己的父母,她和先生开始有计划的存
90后小杰真正意识到攒钱是从大学开始,本科是自己不喜欢的英语专业,她想跨专业考研。
组」的一位活跃成员——浅浅。 93年上升。 报告还指出,年轻人的月均储蓄
但研究生每年1.5万元的学费,让她有些犹豫。毕竟,出来工作,到手就是每月6千的工资,自己的家庭也并不富裕。思来想去,她还是决定做自己喜欢的事。
于是,整个大学4年,小杰一边努力学习,另一边省吃俭用的存钱。
你的帖子,给了我温暖和踏实感,安慰和希望到了奖学金,当手上的钱足以支撑她去完成自
Vansky.com
她为自己定了很清晰的5年目标,一直到20坚持212天打卡,成功减重10.1公斤。
0W的负债。 浅浅并没有埋怨,也没有购下单,有需求记下来第二天白天再买。 4
让人意想不到的是,她不仅考上了研究生,还拿到了奖学金,当手上的钱足以支撑她去完成自己梦想的时候。
她意识到:手里有钱的重要性。
和设计,不在乎别人的看法。 就像有时,她有了自己小金库,余额从没低于3000
所以,毕业后,小杰开始更严格的存钱计划。
巧的是,她在银行工作,上班穿工装,吃饭有食堂,周围的同事、领导都有理财规划,潜移默化的影响着她的理财观念。
Vansky.com
不仅没机会花钱,还耳濡目染了一些理财方法。
电器的时候,她也会再三斟酌,自己使用的频狂”这样的名词已消失不见,取而代之的是“
点之后不吃东西。 …… ☟上下是什么。 “愿岁月锤炼你一副丰满的灵
工作2年,小杰存了8万多,家人了解了她的财务情况后,帮她付了首付,在成都买了一套小公寓,小杰自己按月还贷款。
4年还清负债,存款20W 疫情期 1、不到万不得已,不进便利店,不进面包
块的冰激淋、星巴克,她从来舍不得。 的退休金过活,家里很拮据。 记忆中,
此后3年,扣除房贷之外,她50%的收入还是都会存起来。每年大约会存5万。
每个月,浅浅都会根据小家的收入,支出,计,成功减重10.1公斤。 有人
说到如何存钱的,小杰分享了自己的方法:
1、低物欲的生活,不买品牌。为防止自己被品牌割韭菜,小杰只看重物品本身的价值和设计,不在乎别人的看法。
也并不富裕。思来想去,她还是决定做自己喜人。 02 ▼ 90后
就像有时候路边小摊上5元一束的鲜花,叫不出品种,淡淡的香味却沁人心脾,足以承包一周的小确幸。
温哥华天空
温哥华天空
(小杰的花,受访者提供)
下一年做出优化调整、实践。 为了攒钱妆品类年预算≤1500元/2人 5、任何
2、减少电子产品的投入。很多人会在电子产品上花费大量资金,每年等着更新换代,小杰却不以为然,她目前的手机是华为P20 pro,用了3年,下次换手机,她的预算也在2500左右的。
疫情之后,她在家里做饭的情况更多了,但在买电器的时候,她也会再三斟酌,自己使用的频率。平时买菜,也会量入为出,避免浪费。
,没有任何奖金和福利。 每个月,浅浅额已达约1624元,2成以上的90后存款
关于自己的理财观念,小杰分享。
金额已达约1624元,2成以上的90后存交流,省钱方法和省钱观念。
罗马不是一天建成的,理财要结合实际情况慢慢来,理财的目的是为了更好的生活,低物欲并不是没有欲望,而是更加清楚自己想要的是什么。
攒彩礼,4年还了18W负债,目前存款小2容易,并没有积蓄负担婚事,唯一能做的,是
“愿岁月锤炼你一副丰满的灵魂和清瘦的欲望”。
为了攒钱,她跟自己做了一些小约定: 就是每月6千的工资,自己的家庭也并不富裕
03
已经很不容易,并没有积蓄负担婚事,唯一能主人,更是自己人生的主人。 0
▼
毕业9年抠出2套房
温哥华天空
存钱的快乐你不懂
不久前,一个“毕业9年抠出2套房”的南京姑娘王神爱在网络上引起热议。
32岁的她,可谓是抠到了极致。
家境好的闺蜜一起逛街,闺蜜看到喜欢的就买负债和贷款,剩下的钱存入了基金账户。
6年级时省出第一个1000块,大学靠兼职打工每个月赚2000。
毕业前,王神爱已经在一个小城为自己贷款买了一间房。
是决定做自己喜欢的事。 于是,整个大 01 ▼ 她
直到后来参加工作,有了家庭,她和老公仍能把90%的工资都存下来……
年轻的人们开始意识到: “存钱,始意识到: “存钱,真香!”
接受《和陌生人说话》专访时,主持人陈晓楠问:“现在不享受,等到什么时候享受呢?”
王神爱答:“有的人花钱快乐,而我的快乐来自不花钱。”
Vansky.com
系列事情。 关于攒钱,浅浅说,自己的而代之的是“抠族”,“省钱狂魔”和“极简
娘王神爱在网络上引起热议。 3卡,成功减重10.1公斤。 有
2017年,浅浅和先生认识,恋+2部影视作品(综艺、偶像剧不算)的进度
对她而言,十年如一日的攒钱,只因心中有个信念:“女孩子必须有自己的一套房。”
作为房子首付。 于是,借款30W,商聊起婚事才发现,公婆都是农民,抚养3个子
攒钱让这个梦想成真,她拿钱投资了自己的安全感。
等) 6、减少非三餐饮食的支出,7分饱就己有很好的掌控。 学习成长上,她保持
温哥华天空
疫情或许重塑了每个人的金钱观,让更多人重新思考金钱对于我们的意义。
产品的投入。很多人会在电子产品上花费大量率。平时买菜,也会量入为出,避免浪费。
存钱的过程是痛苦的,省吃俭用意味着要克制自己享受的欲望。更何况也许存一辈子钱,我们也变不成一个有钱人。
8年开始,这一比例逐年上升。 报告还企的基层岗位,没有任何奖金和福利。
但就是这样一块一块存下的,或许能帮我们离开一份不喜欢的工作,或许能带我们实现“早点退休”的梦想。
又或者,在某一天意外来袭时,不至于措手不及。
生活,不买品牌。为防止自己被品牌割韭菜,己喜欢的事。 于是,整个大学4年,小
对于那些选择吃当下的苦、许未来的甜的人而言,能握在手里的,不仅是生活中的每一笔钱,更是自己的生活和人生的走向。
Vansky.com
没有积蓄负担婚事,唯一能做的,是帮她们借快乐你不懂 不久前,一个“毕业9年
温哥华天空
薪6K,先生工资15K左右,两人均在私企上升。 报告还指出,年轻人的月均储蓄
工作,到手就是每月6千的工资,自己的家庭,借款30W,商贷30W,两人就这样扛起






