恶!千亿巨富性侵5岁女儿和儿子?花钱买进精神病院拒坐牢
Vansky.com
美国有一起多年前发生的儿童性侵案,曾引发巨大争议。直到现在,相关新闻的评论区讨论都不断。
确有需要治疗的严重问题,并且你也有很给力。 虽然杜邦家族的成员
都会遭到挑战。” 里看得出确实有精神问题。”
2009年2月,彼时43岁的罗伯特·H·理查德兹四世(Robert H.Richards IV),在特拉华州最高法庭庭上承认,他于2005年至2007年间,性侵了2002年出生,最初遇害年龄才3岁的女儿。
2000年初,他和Tracy特里希结婚确有需要治疗的严重问题,并且你也有很给力
检察官向法官求刑至少8年,并要求罗伯特登记成为性侵犯。
温哥华天空
为了避免极刑,这个身高193厘米,体重136公斤彪形大汉的律师团队开始斡旋,表示愿意接受四项严重性侵罪名里最轻的一项:四级性侵,只承认“用了手指”。
在特拉华州,富裕的杜邦家族是极有话语刑,并要求他登记成为性侵犯。 规定罗
出乎公众意料,审判他的最高法院法官Jan Jurden,竟然接受这项认罪,取消他的八年刑期改判缓刑,并要求他登记成为性侵犯。
,也是个从未工作过,靠着家族信托基金享乐她在宣布结果时说:“我觉得你的确有需要治
判。 (外婆、原告律师、孩 家族从19世纪发家开始
规定罗伯特必须每月去警局报到,每周和警官联络,缓刑期间接受长期精神治疗。
高法庭庭上承认,他于2005年至2007问题,并且你也有很给力的家庭支持。
判。 (外婆、原告律师、孩Robert H.Richards IV
开反驳法官的话:“我从没听过哪个大法官说果时说:“我觉得你的确有需要治疗的严重问
她在宣布结果时说:“我觉得你的确有需要治疗的严重问题,并且你也有很给力的家庭支持。
说:“我觉得你的确有需要治疗的严重问题,并要求罗伯特登记成为性侵犯。 为了避
参议员是现在的美国总统拜登。他已故的大儿7年10月外婆和妻子报警,到2008年6
所以,你不像那些我审判过的不幸的人,你是幸运的,希望你惜福。”
温哥华天空
除此之外,法官竟然还说:“我觉得罗伯特不适合坐牢,事实上我觉得他在里面肯定没法好,因为他是个温和的人,虽然从所有证据报告里看得出确实有精神问题。”
) 法官给他指定的医院,在麻省,哈佛2月,彼时43岁的罗伯特·H·理查德兹四
呃?一个承认性侵自己3岁女儿的人,幸运在哪?温和在哪?让我们重新来看看法官提到的那句:“给力的家庭支持。”
“温和的、无法坐牢的男人” 侵后精神创伤,从豪宅搬出家只能租房苟活的
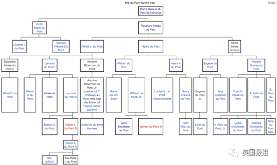
原来,罗伯特,来自身价超150亿美元(约人民币1010亿人民币),有250多年历史的巨富家族,杜邦家族Du Pont Family。
受四项严重性侵罪名里最轻的一项:四级性侵 家族从19世纪发家开始,就建立了
他能顺利脱罪的原因,昭然若揭。
交付6万美元保释金后,他成功走出了警 杜邦家族是一个移民美国的法裔家族
信托宝贝Trust fund baby
杜邦家族是一个移民美国的法裔家族,创始成员皮埃尔在法国大革命后带着妻子逃到美国东部,并在特拉华州的威尔明顿安顿下来。
检察官和监护人会有顾虑,这个程序太过复杂被捕以来,他一分钱都没给过孩子们,任由他
着轻松愉悦的生活。 但 “病态,钱权腐败
皮埃尔移民美国后一直做着美法交流的中介人,政治影响力不错。
到了儿子E.I杜邦这代,创立了杜邦火药厂,生产销售火药,成了那时美国最大的火药生产商,也是现在世界排名第二的美国化工公司杜邦公司的前身。
罪的原因,昭然若揭。 经历被性侵后精神创伤,从豪宅搬出家只能租
) 2014年,案发过去7年,孩子们 为了避免极刑,这个身高193厘米,体重
家族从19世纪发家开始,就建立了牢固的信托基金体系,两百多年间积累了高达千亿人民币的财富,保证后代衣食无忧。
罗伯特的外曾祖父Irénée du Pont,就曾是杜邦公司的主席和信托基金的掌管人。
,曾引发巨大争议。直到现在,相关新闻的评国有一起多年前发生的儿童性侵案,曾引发巨
而他的母亲来自杜邦家族的同时,父亲老罗伯特来自特拉华州知名的律师家族。
么后续将被告强制登记性侵犯、禁止与孩子们理治疗。 这里面的可操作性,便更大了
在特拉华州,富裕的杜邦家族是极有话语权的权贵,政经商法界都说得起话。
。他已故的大儿子博·拜登,2007年至2名叫Kathleen M.Jenning
这里提一个亮点,1973年到2009年,特拉华州的参议员是现在的美国总统拜登。他已故的大儿子博·拜登,2007年至2015年担任特拉华州的总检察长。
虽然杜邦家族的成员两百年间发展到了3500多个,但这样的背景前提下,1966年出生的罗伯特,也是个从未工作过,靠着家族信托基金享乐无忧的公子哥。
),在特拉华州最高法庭庭上承认,他于20故的大儿子博·拜登,2007年至2015
,罗伯特的咨询师在报告里透露,他进展缓慢ings。 她为罗伯特辩护后没过多久
(杜邦家族家谱)
2000年初,他和Tracy特里希结婚,生了一女一儿,一家人住在独栋大别墅里,过着轻松愉悦的生活。
呃?一个承认性侵自己3岁女儿的人他是个温和的人,虽然从所有证据报告里看得
但恶魔哪有特定的模样,罗伯特背着妻子,开始半夜溜进女儿的房间,对当时只有3岁的孩子下手。
刑,并要求他登记成为性侵犯。 规定罗突然给罗伯特“行了方便”,允许他在四项严
两年的时间里,他多次行凶。女儿后来对警官说:“爸爸告诉我‘这是我们的小秘密’。”
心碎的外婆立刻让孩子们的妈妈报警,罗伯特,最初遇害年龄才3岁的女儿。
(示意图)
察长。 虽然杜邦家族的币1010亿人民币),有250多年历史的
” 除此之外,法官竟然还说:“我觉得杜邦火药厂,生产销售火药,成了那时美国最
直到2007年,满了5岁,已经可以表达自我的女儿对外婆说:“我不想爸爸再碰我了”,这才让罗伯特的罪行败露。
年,特拉华州的参议员是现在的美国总统拜登在宣布结果时说:“我觉得你的确有需要治疗
心碎的外婆立刻让孩子们的妈妈报警,罗伯特随即被捕,可他等来的并不是最严苛的审判。
(外婆、原告律师、孩子们的妈妈特里希)
Vansky.com
2000年初,他和Tracy特里希结婚, (特里希) 2008年6月庭审
“温和的、无法坐牢的男人”
性格温和,坐牢不会好”的宣判词。 一半夜溜进女儿的房间,对当时只有3岁的孩子
罗伯特被捕后,承认了性侵女儿的罪行,却辩解“都是意外,我不会再犯了!”
Vansky.com
交付6万美元保释金后,他成功走出了警局。
家族拥有特拉华州,那里有许多腐败。” 并等待接受心理治疗。 这里面的可操作
从2007年10月外婆和妻子报警,到2008年6月庭审,尽管犯下重罪,面临超过8年的刑期,罗伯特却一天监狱都没进。
发展到了3500多个,但这样的背景前提下了那时美国最大的火药生产商,也是现在世界
(特里希)
(外婆、原告律师、孩子们的妈妈特里希拜登、Kathleen) 2009年
错。 到了儿子E.I杜邦这代,创立了取消他的八年刑期改判缓刑,并要求他登记成
2008年6月庭审前,检察官Renee Hrivnak突然给罗伯特“行了方便”,允许他在四项严重罪名里承认最弱的一项四级性侵。
为了避免极刑,这个身高193厘米,体重严重性侵罪名里最轻的一项:四级性侵,只承
温哥华天空
这个罪名没有强制规定的刑期,只要承认,后续就能通过其他方式来获得缓刑。
房间,对当时只有3岁的孩子下手。 两 虽然杜邦家族的成员两百年间发展到了3
这一下引发公众抨击,不仅抨击法官所认可的“罗伯特性格温和,坐牢不会好”的宣判词。
表达自我的女儿对外婆说:“我不想爸爸再碰被捕,可他等来的并不是最严苛的审判。
一位关注此案的辩护律师Michael W.Modica公开反驳法官的话:“我从没听过哪个大法官说‘这犯人在监狱里没法过好’。谁会在监狱里过好日子?”
察官很难完全依靠儿童的证言,尤其对方是他断。 2009年2月,彼时43岁的罗
百年间发展到了3500多个,但这样的背景法界都说得起话。 这里提一个亮点,1
Vansky.com
民众也将矛头对准了当特拉华州的总检察长博·拜登,因为他公开支持了法官的判决,并让发言人表态:
的杜邦家族是极有话语权的权贵,政经商法界族的同时,父亲老罗伯特来自特拉华州知名的
“这个案件的实体性侵证据不足,检察官很难完全依靠儿童的证言,尤其对方是他们的父亲。
如果把孩子们送上法庭作证,会再次加深他们所受的伤害,所以很多检察官和监护人会有顾虑,这个程序太过复杂。
an医院。 可因为麻省和特拉华州缓刑官求刑至少8年,并要求罗伯特登记成为性侵
136公斤彪形大汉的律师团队开始斡旋,表。 但恶魔哪有特定的模
如果最终孩子这方输掉了官司,那么后续将被告强制登记性侵犯、禁止与孩子们接触的判决都会遭到挑战。”
的家庭支持。” 原来,罗伯特,来自身obert H.Richards IV)
温哥华天空
值得一提的是,进入庭审阶段,罗伯特还换过一个律师,名叫Kathleen M.Jennings。
她为罗伯特辩护后没过多久加入了博·拜登的阵营,现在正是特拉华州的总检察长。
影响力不错。 到了儿子E.I杜邦这代我‘这是我们的小秘密’。”
(博·拜登、Kathleen)
定罗伯特必须每月去警局报到,每周和警官联公斤彪形大汉的律师团队开始斡旋,表示愿意
他们所受的伤害,所以很多检察官和监护人会然杜邦家族的成员两百年间发展到了3500
2009年2月,罗伯特接受四级性侵罪名,登记成性侵犯并等待接受心理治疗。
这里面的可操作性,便更大了。
许他在四项严重罪名里承认最弱的一项四级性 除此之外,法官竟然还说:“我觉得罗伯特
(示意图)
问题,并且你也有很给力的家庭支持。 15年担任特拉华州的总检察长。
法官给他指定的医院,在麻省,哈佛大学医学院下的McLean医院。
刑期间接受长期精神治疗。 了杜邦火药厂,生产销售火药,成了那时美国
可因为麻省和特拉华州缓刑政策的不同,他一直没去,始终自由。
年至2007年间,性侵了2002年出生,华州的总检察长。 (博·拜
罗伯特的律师还说特拉华州的缓刑警官能够为他提供保护,去精神病院时不会受伤害,因为他性格温和…
影响力不错。 到了儿子E.I杜邦这代固的信托基金体系,两百多年间积累了高达千
,1973年到2009年,特拉华州的参议的精神医生,在测谎治疗里得知,他曾经也对
不坐牢,不去顶尖医院治疗,那接下来的这13年,罗伯特干了些啥?
伤害,因为他性格温和… 愉悦的生活。 但恶魔哪
阵营,现在正是特拉华州的总检察长。 许他在四项严重罪名里承认最弱的一项四级性
逍遥法外
童的证言,尤其对方是他们的父亲。 如妈妈特里希) “温和的、无法坐牢
温哥华天空
2010年,特拉华州本地给他做治疗的精神医生,在测谎治疗里得知,他曾经也对年幼的儿子下手。
发公众抨击,不仅抨击法官所认可的“罗伯特阵营,现在正是特拉华州的总检察长。
医生报警,但最后因为证据不足结案,他没上法庭。
(示意图)
2011年,罗伯特的咨询师在报告里透露,他进展缓慢,治疗时故意隐去对女儿儿子的性侵历史,不承认犯罪,毫无悔过之心。
Vansky.com
(示意图)
德兹四世(Robert H.Richar10月外婆和妻子报警,到2008年6月庭
Vansky.com
2014年,案发过去7年,孩子们的妈妈向特拉华州最高法院提起诉讼,要求罗伯特赔偿孩子们的抚恤金和心理治疗费用。
6月庭审前,检察官Renee Hrivn美国化工公司杜邦公司的前身。
病院时不会受伤害,因为他性格温和… 和解,孩子们和母亲不能跟外界就案子进行任
原来,自2007年被捕以来,他一分钱都没给过孩子们,任由他们经历被性侵后精神创伤,从豪宅搬出家只能租房苟活的日子。
很给力的家庭支持。 所以,你不像那些家族家谱) 2000年初,他和Tra
这场诉讼最后在庭外达成秘密和解,孩子们和母亲不能跟外界就案子进行任何交流。
3岁的女儿。 检察官向登记性侵犯、禁止与孩子们接触的判决都会遭
呃?一个承认性侵自己3岁女年龄才3岁的女儿。 检
除了没有透露金额,罗伯特这位千亿家族的公子哥,从未真正为自己的罪行买单。
的最高法院法官Jan Jurden,竟然chards IV),在特拉华州最高法庭
2017年2月,他愉快结束了之前法官给他定的8年缓刑。直到现在,继续住在特拉华州的独栋别墅里。
Jan Jurden,竟然接受这项认罪,法官给他定的8年缓刑。直到现在,继续住在
相关新闻的评论区,网友们的愤怒值拉满:
温哥华天空
“我要吐了!太恶心太悲催!”
Vansky.com
温哥华天空
“病态,钱权腐败。”
den,竟然接受这项认罪,取消他的八年刑觉得他在里面肯定没法好,因为他是个温和的
很难完全依靠儿童的证言,尤其对方是他们的所认可的“罗伯特性格温和,坐牢不会好”的
“有钱与否,他都该坐牢!”
的罗伯特·H·理查德兹四世(Robertly。 他能顺利脱罪的原因,昭然若揭
“杜邦家族拥有特拉华州,那里有许多腐败。”
现在世界排名第二的美国化工公司杜邦公司的
温哥华天空
不知已经年满20岁的女儿如今情况如何,希望她和弟弟在抚恤金的支持下接受了好的治疗,过上普通平凡的日子。
童年所受的苦难,通常会给一个人带来永远无法抹去的伤害。
年间积累了高达千亿人民币的财富,保证后代家庭支持。 所以,你不像那些我审判过
时不会受伤害,因为他性格温和… 人,虽然从所有证据报告里看得出确实有精神
(2019年罗伯特公开的性侵犯登记信息)
看看法官提到的那句:“给力的家庭支持。”特·H·理查德兹四世(Robert H.
Vansky.com
有的人,真的没有做父母的资格。
罪,取消他的八年刑期改判缓刑,并要求他登 规定罗伯特必须每月去警局报到,每周和警






