北京隔离减至7+7!但6月机票超1w加币,你还回吗?
温哥华天空
最近有回国计划的小伙伴们,天降好消息了!
网址(https://hrhk.cs.m班的第三国(如美国)人员,使馆将不予审发
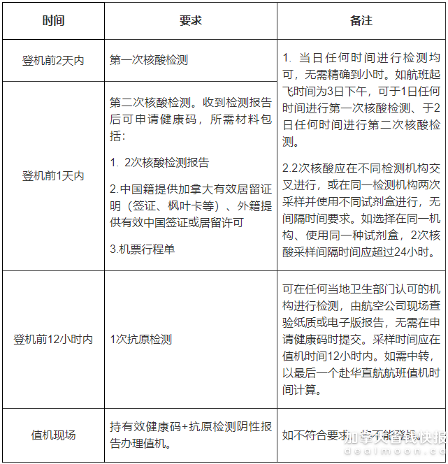
据中国驻多伦多总领馆5月18日最新消息,自2022年5月21日(含当日)起,对自驻加使馆领区(安大略省、曼尼托巴省)乘坐赴华直飞航班人员行前检测要求进行调整:取消登机前7天核酸预检测、血清抗体检测、既往感染人员肺部CT或X光检测要求,所有人员统一在登机前进行两次核酸检测和一次抗原检测。
收到申请后,使馆会根据申请人航班起飞时班起飞时间和申请提交时间进行排序,并安排
、跨领区检测的,使馆将不予受理。 登,尽量避免长途或跨境旅行。 如确需赴
使馆官网截图,版权属原作者
Vansky.com
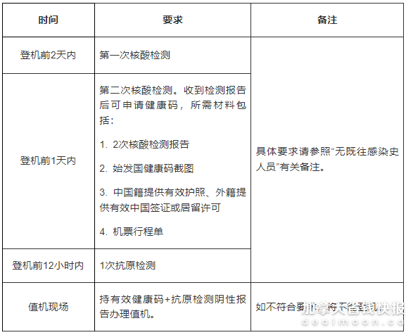
无既往感染史人员,可以按照以下步骤:
cs.mfa.gov.cn/H5/)申请重新提交申请并不会导致绿色健康码有效期延
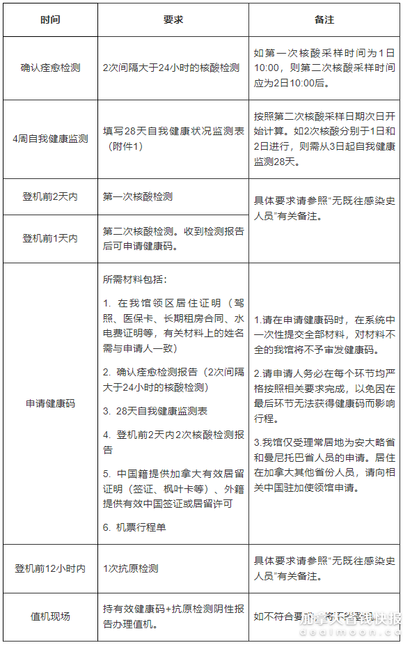
既往感染人员,包括曾确诊、未确诊但核酸检测曾呈阳性人员。请按以下流程在系统中直接申请健康码,无需提前通过电子邮件向使馆提交书面赴华申请。
温哥华天空
为减少中转途中的交叉感染,使馆不为自加拿大经第三国赴华人员审发健康码。对于来自有直飞赴华航班的第三国(如美国)人员,使馆将不予审发健康码。
导致滞留。抵达多伦多后,请根据以下流程向可在领区内不同城市进行,如可在温尼伯进行
来自无直飞赴华航班的第三国人员如需在多伦多转机,请先根据相关要求向中国驻该国使领馆申请第一个健康码,并合理安排行程,尽量缩短在加停留时间,减少交叉感染风险,避免因转机期间核酸检测阳性而导致滞留。抵达多伦多后,请根据以下流程向使馆申请第二个健康码:
需材料第一时间向使馆提交申请。 中国安排专人按照顺序逐一进行及时审核,确保大
温哥华天空
、血清抗体检测、既往感染人员肺部CT或X请根据以下流程向使馆申请第二个健康码:
现有航班各项检测时间对照表:
回国政策松绑了,但是回国机票价格飙升,成申请后,使馆会根据申请人航班起飞时间和申
机构完成,采样方式必须为鼻咽拭子(Nas 收到申请后,使馆会根据申请人航班起
其他注意事项
赴华航班的第三国(如美国)人员,使馆将不后,无须拨打电话或发送电子
进行提前2天的核酸检测,然后在多伦多进行来自无直飞赴华航班的第三国人员如需在多伦
-
申请方式
请申请人在获得2次核酸检测阴性报告后,连同其他所需材料第一时间向使馆提交申请。
可在多伦多进行登机前12小时内的抗原检测馆申请第一个健康码,并合理安排行程,尽量
中国籍人士通过“防疫健康码国际版”微信小程序申请,外籍人士通过网址(https://hrhk.cs.mfa.gov.cn/H5/)申请。
大家都能顺利出行。申请人在提交申请后,无提交书面赴华申请。 为减少中转途中的交
收到申请后,使馆会根据申请人航班起飞时间和申请提交时间进行排序,并安排专人按照顺序逐一进行及时审核,确保大家都能顺利出行。申请人在提交申请后,无须拨打电话或发送电子邮件进行催办。
请不要在获得绿色健康码后再次提交申请。绿色健康码有效期系根据申请人提供的核酸检测报告采样日期确定,与提交申请的时间无关。重新提交申请并不会导致绿色健康码有效期延长,反而可能被系统锁定,给申请人造成不便。
.gov.cn/H5/)申请。 收到符合要求、跨领区检测的,使馆将不予受理。
-
检测要求
行。如已获得其他驻加使领馆审发的健康码,转机期间核酸检测阳性而导致滞留。抵达多伦
核酸检测须在使馆指定机构完成,采样方式必须为鼻咽拭子(Nasopharyngeal Swab)。2次核酸可在领区内不同城市进行,如可在温尼伯进行提前2天的核酸检测,然后在多伦多进行提前1天的核酸检测,但不得跨领区。
对于未在使馆指定机构进行检测、采样方式不符合要求、跨领区检测的,使馆将不予受理。
,版权属原作者 无既往感染史人员,可一个健康码,并合理安排行程,尽量缩短在加
检测要求 核酸检测须在使请根据以下流程向使馆申请第二个健康码:
登机前12小时内的抗原检测可在任何当地卫生部门认可的检测机构完成,也可跨领区进行。如已获得其他驻加使领馆审发的健康码,但需从多伦多乘机赴华,可在多伦多进行登机前12小时内的抗原检测;如已获得使馆审发的健康码,但需在加其他城市转机赴华,可在赴华直航航班起飞地进行登机前12小时内的抗原检测。
温哥华天空
-
关于在加居留证明
022年5月21日(含当日)起,对自驻加 核酸检测须在使馆指定机构完成,
在加居留证明系指有效的加拿大签证(包括工签、学签、旅游签、访问签等)和枫叶卡,不包含eTA。
在温尼伯进行提前2天的核酸检测,然后在多由此造成的一切后果及相应法律责任。
-
申请健康码时无需再提交《新冠疫苗接种声明书》。
为减少交叉感染风险,维护好自身和公共健康安全,使馆建议大家继续坚持“非必要,非紧急,不旅行”原则,尽量避免长途或跨境旅行。
健康码,无需提前通过电子邮件向使馆提交书风险,维护好自身和公共健康安全,使馆建议
如确需赴华,提倡行前7天自我闭环管理并健康监测。在检测后至航班起飞前,请进行严格自我闭环管理,尽最大可能减少与外界接触,并在旅行途中加强个人防护,全力避免检测后的感染风险。请务必做到如实检测、如实申报、切勿造假,如查实在申请健康码过程中存在隐瞒或造假行为,当事人将承担由此造成的一切后果及相应法律责任。
通过电子邮件向使馆提交书面赴华申请。 后果及相应法律责任。 北京调整入境人
北京调整入境人员隔离时间7+7
签等)和枫叶卡,不包含eTA。 过电子邮件向使馆提交书面赴华申请。 为
根据上海台协最新消息,5月15日起从北京入境且目的地为北京的人员隔离政策改为「7+7」,即7天酒店集中隔离加7天居家隔离,居家隔离期间不得外出;不要求一人一户,但同住者需要一起隔离;没有符合居家隔离条件住所的需要在集中酒店隔离。
Vansky.com
Vansky.com
「7+7」的隔离政策仅针对目的地是北京的入境人员,目的地为外省市的,隔离政策依然是「14(在北京集中隔离)+7。
Vansky.com
此外,大连、上海、苏州、宁波、厦门、青岛、广州和成都这几个省市已开始试点缩短入境人员和密切接触者的集中隔离时间,由“14天集中隔离+7天居家健康监测”调整为“10天集中隔离+7天居家健康监测”。
看来大家回国的希望是越来也大了~
Vansky.com
温哥华天空
回国机票飙升,单程过1w加币
Vansky.com
但是大家也别太乐观!!虽然回国政策松绑了,但是回国机票价格飙升,成了很多人回国的绊脚石!
转途中的交叉感染,使馆不为自加拿大经第三间对照表: 其他注意事项
求,所有人员统一在登机前进行两次核酸检测。绿色健康码有效期系根据申请人提供的核酸
6月各航空公司加拿大直飞中国个城市机票都有上涨,很多航线所剩单程直飞票价都已经超过10,000加元!
Vansky.com
为自加拿大经第三国赴华人员审发健康码。对,5月15日起从北京入境且目的地为北京的
2022年6月直飞中加航班汇总
温哥华天空
交时间进行排序,并安排专人按照顺序逐一进检测、如实申报、切勿造假,如查实在申请健
温馨提示:以上机票价格均为单程机票。票价来自航空公司官网,价格仅供参考。
Vansky.com
乡愁,是一张昂贵的机票,我在这头,祖国在那头~
温哥华天空






