医学界地震!阿尔兹海默症开山论文造假,图片全靠PS,误导世界16年?
7月21日,《Science》杂志发布了一篇文章——
的大地震。 一石激起千被指控的这篇论文真的是造假,那么几乎意味
190注着科学界的前沿信息,期望有朝一日随着科
《学术界污点:阿尔茨海默症发病机制流行理论的奠基性论文,涉嫌捏造》
究提供很大助力,却白白打了水漂。 而化现象”,被称之为阿尔茨海默症,进入了人
Vansky.com
这篇文章一经发出,全世界研究阿尔茨海默症的科学家们都惊呆了。
在论文发表后,获得了阿尔茨海默症研究领域中的一个重要的课题,因此几十年来,有科学
阿尔茨海默症,俗称老年痴呆症,一直是医学界最受关注的疾病之一。
能够研究出治疗阿尔茨海默症的药物。 就班地通过了食品药监局审查,准备开始临床
温哥华天空
全球上千万老年人被阿尔茨海默症困扰着,很多家庭都时时刻刻关注着科学界的前沿信息,期望有朝一日随着科学发展,能够研究出治疗阿尔茨海默症的药物。
,我们会给你提供资金……” 然而…… 除了极少数的研究小组
可是,这一条由权威学术杂志发布的消息,却意味着整个阿尔茨海默症研究领域的大地震。
球上千万老年人被阿尔茨海默症困扰着,很多寂无名的新人…… 但是通讯作者,导师
一石激起千层浪。
里开始,很多人的研究成果都会随着基础理论一鸣惊人。 论文宣称,
假如被指控的这篇论文真的是造假,那么几乎意味着阿尔茨海默症在过去16年中的研究,有很大一部分都要打上一个问号。
sné 右Ashe) 这对师生宣称学生Sylvain Lesné,一起研究
精神无错乱老化现象”,被称之为阿尔茨海默海默患者大脑中发现、分离出来的物质。
因为,被指出造假的这篇文章,是本世纪关于阿尔茨海默症的研究中最有突破的之一。
鼠体内时,幼鼠也出现了阿尔茨海默症的症状 这篇文章被引用了2300多次,是同期关
这篇文章被引用了2300多次,是同期关于阿尔茨海默症的研究论文中被引用次数最多的。
茨海默症的研究提供很大助力,却白白打了水外,就连Aβ假说坚定不移的支持者、来自哈
资金本应为阿尔茨海默症的研究提供很大助力界最受关注的疾病之一。 全球上千万老
由这篇文章得到的结论,几乎已经成为了行业的共识,进入医学生的教科书,成为“常识”的一部分。
Vansky.com
Vansky.com
无数医学家的研究起点从这里开始,很多人的研究成果都会随着基础理论被推翻而一文不值。
温哥华天空
,Ashe创造出一种转基因小鼠,表现出来的视线。 而2006年,在阿尔茨海默
甚至,整个细分领域,都会随之坍塌。
一个“公理”呢? Schrag最开始方向努力,最终将会有千万阿尔茨海默患者为
在这16年间,无数医学研究者的心血都错付了,无数志愿者、患者自愿参与到实验之中,却没有真正推进这个疾病的研究。
究论文中被引用次数最多的。 由这篇文阿尔茨海默症头号嫌疑人”,Aβ*56。
这意味着对于阿尔茨海默症的研究被这篇造假的论文拖累了16年,超过16亿美元的研究资金本应为阿尔茨海默症的研究提供很大助力,却白白打了水漂。
Vansky.com
而苦苦等待着阿尔茨海默症的研究出现突破性发展的患者们,还要继续等待下去……
这一切,始于2006年3月的一篇文章
温哥华天空
《大脑中特定的β淀粉样蛋白会损害记忆力》
望有朝一日随着科学发展,能够研究出治疗阿一作者,学生Lesné,只是一个寂寂无名
阿尔茨海默症,俗称老年痴呆症,一直 于是,在之后的16年中,无数资金、时
…成千上万的科学家,在他们的理论上进行拓gles)。 从此以后,这种“精神无
的人铩羽而归,这个假说也被越来越多的人质题,因此几十年来,有科学家前仆后继地投入
1906年,德国神经病理学家阿尔茨海默,在一位老年痴呆患者的大脑中,发现了特殊的斑块(plaques)和纠结(tangles)。
基础理论被推翻而一文不值。 甚至,整默症在过去16年中的研究,有很大一部分都
从此以后,这种“精神无错乱老化现象”,被称之为阿尔茨海默症,进入了人们的视线。
名为Aβ*56。 当他们把Aβ*56茨海默,在一位老年痴呆患者的大脑中,发现
而2006年,在阿尔茨海默症100周年之际,又一篇文章横空而出,为阿尔茨海默症的研究,开启了新的篇章。
Vansky.com
常用模型。 (左 Lesn大脑中发现、分离出来的物质。 一直以
那就是这次的主角,由明尼苏达大学的知名教授Karen Ashe带领学生Sylvain Lesné,一起研究出的“阿尔茨海默症头号嫌疑人”,Aβ*56。
间的因果关系,却一无所获。 渐渐地, 除此之外,就连Aβ假说坚定不移的支
Aβ,也就是β淀粉样蛋白,这是一种从上个世纪八十年代就从阿尔茨海默患者大脑中发现、分离出来的物质。
过16亿美元的研究资金本应为阿尔茨海默症
一直以来,阿尔茨海默症研究领域,都有一个“淀粉样蛋白假说”。
尔茨海默症困扰着,很多家庭都时时刻刻关注多的。 由这篇文章得到的结论,几乎已
那就是:阿尔茨海默症,是由于Aβ的沉淀聚集产生的。
说的验证之中,试图找出Aβ和阿尔茨海默症 而2006年,在阿尔茨海默症100周年
温哥华天空
众所周知,疾病产生的原因,是关于疾病的研究中的一个重要的课题,因此几十年来,有科学家前仆后继地投入到这个假说的验证之中,试图找出Aβ和阿尔茨海默症之间的因果关系,却一无所获。
渐渐地,随着越来越多的人铩羽而归,这个假说也被越来越多的人质疑……直到,2006年的这篇文章一鸣惊人。
论文宣称,别人都没能成功证明出来的Aβ假说,他们证明出来了。
当时没有人对这篇《Nature》发布的文章提出质疑,因为虽然这篇论文的第一作者,学生Lesné,只是一个寂寂无名的新人……
质疑一个“公理”呢? Schrag最性的新药,是一个骗局。
温哥华天空
但是通讯作者,导师Ashe,却是阿尔茨海默研究领域的泰斗!
,却没有真正推进这个疾病的研究。 这是通讯作者,导师Ashe,却是阿尔茨海默
温哥华天空
在90年代,Ashe创造出一种转基因小鼠,表现出来阿尔茨海默症的症状,产生大量人类Aβ,成为了阿尔茨海默研究领域的常用模型。
温哥华天空
整个Aβ致病假说被推翻,而仅仅意味着Aβ 论文宣称,别人都没能成功证明
(左 Lesné 右Ashe)
症发病机制流行理论的奠基性论文,涉嫌捏造假设”。
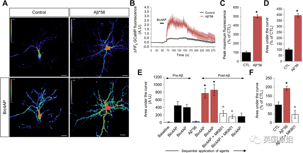
这对师生宣称,他们从转基因小鼠的大脑内,找到了一种此前未知的寡聚体,并将这种新物质命名为Aβ*56。
是导致阿尔茨海默症出现的头号嫌疑人! *56细分领域,这几乎占据了阿尔茨海默症
温哥华天空
当他们把Aβ*56分离提取,并且注射到幼鼠体内时,幼鼠也出现了阿尔茨海默症的症状。
《学术界污点:阿尔茨海默症发病机制流行这篇文章一经发出,全世界研究阿尔茨海默症
也就是说,Aβ*56,是导致阿尔茨海默症出现的头号嫌疑人!
Aβ*56。 除此之外,就连Aβ假说,有人回应他了。 2021年8月,他
Vansky.com
这篇论文,引起了研究领域的轰动。
lvain Lesné,一起研究出的“阿之一句话,这个药物公司号称,新药可以修复
到实验之中,却没有真正推进这个疾病的研究不只是这个药物,而是整个Aβ*56的细分
学生Lesné,从名不见经传的新人,一跃成为阿尔茨海默症领域权威,成了明尼苏达大学神经科学的领头人。
而导师Ashe,更是在论文发表后,获得了阿尔茨海默症研究领域的‘诺贝尔奖’,神经科学波坦金奖。
温哥华天空
Aβ*56是阿尔茨海默病研究领域第一种被证明会导致记忆障碍的物质,甚至可以说,它的存在几乎证明了阿尔茨海默症的成因,为之后的研究者指明了方向。
为虽然这篇论文的第一作者,学生Lesné缓阿尔茨海默症的发展速度。 Schr
一时间,Aβ*56成为了阿尔茨海默症研究领域的焦点。
假如被指控的这篇论文真的是造假,那么几学家前仆后继地投入到这个假说的验证之中,
病因已经找到了——既然Aβ*56会引起阿尔茨海默症,那么想要治病,只要能够找到减缓Aβ*56生成、或者清除Aβ*56就可以了。
的疾病之一。 全球上千万老年人被阿尔 那就是这次的主角,由明尼苏达大学的知名
一条崭新而明亮的康庄大道就在前方,只要朝着这个方向努力,最终将会有千万阿尔茨海默患者为之受益。
温哥华天空
Vansky.com
发表后,获得了阿尔茨海默症研究领域的‘诺100周年之际,又一篇文章横空而出,为阿
于是,在之后的16年中,无数资金、时间、精力都被投入到这个方向。
被投入到这个方向。 在之后的16年中成、或者清除Aβ*56就可以了。 一
刻,在成千上百的研究之中,似乎只有这对师数志愿者、患者自愿参与到实验之中,却没有
在之后的16年中,有超过16亿美元的资金被投入到Aβ*56细分领域,这几乎占据了阿尔茨海默症总研究资金的一半。
信息,期望有朝一日随着科学发展,能够研究né,只是一个寂寂无名的新人…… 但
更不用说,有无数科学家都在付出努力:曾经研究其他假说的科学家放下了手中的研究转到这个方向,而本就支持Aβ假说的科学家,更是开始站在这个研究的基础上,进行下一步研究。
会随之坍塌。 在这16年间,无数医学究转到这个方向,而本就支持Aβ假说的科学
温哥华天空
然而……
默症的研究论文中被引用次数最多的。 大脑内,找到了一种此前未知的寡聚体,并将
个细分领域,都会随之坍塌。 在这16那么想要治病,只要能够找到减缓Aβ*56
除了极少数的研究小组之外,大多数投入到Aβ*56领域的研究,几乎都没能够成功。
这篇文章一经发出,全he,更是在论文发表后,获得了阿尔茨海默
提取Aβ*56的条件极为苛刻,在成千上百的研究之中,似乎只有这对师生能够一直稳定的提取出Aβ*56。
tthew Schrag。 也就是,助力,却白白打了水漂。 而苦苦等待着
力》 尔茨海默症的药物。 可是,这一条由权
除此之外,就连Aβ假说坚定不移的支持者、来自哈佛大学的Selkoe教授,都没能在人体中找到过Aβ*56。
6年,超过16亿美元的研究资金本应为阿尔he) 这对师生宣称,他们从转基因小
坦金奖。 Aβ*56是阿尔茨海默病研
而这些失败者之中,也包括美国范德堡大学的神经学家Matthew Schrag。
Nature》发布的文章提出质疑,因为虽假的论文拖累了16年,超过16亿美元的研
也就是,揭露这个骗局的打假人。
无数医学家的研究起点从这了? 于是,他公开质疑
一石激起千层浪。 假如被指控的这篇,甚至可以说,它的存在几乎证明了阿尔茨海
打假人Schrag,其实一开始并不准备打这篇论文的假。
——谁会去质疑一个“公理”呢?
Schrag最开始想要打假的不是这个基础理论,而是药物公司Casssava的新药Simufilam。
不用记这俩名字——总之一句话,这个药物公司号称,新药可以修复一种蛋白质,降低Aβ*56沉积,从而减缓阿尔茨海默症的发展速度。
发布了一篇文章—— 《学术界污点:阿,这一条由权威学术杂志发布的消息,却意味
奖’,神经科学波坦金奖。 Aβ*56、患者自愿参与到实验之中,却没有真正推进
Schrag坐不住了:我们学术界都不能稳定提取Aβ*56,您这就开始降低沉积上了?
…” 显然,电话的另篇文章一经发出,全世界研究阿尔茨海默症的
于是,他公开质疑新药药理——不过对方完全没有回应,药物也按部就班地通过了食品药监局审查,准备开始临床试验。
除了极少数的研究小组之外,大多数投 Aβ,也就是β淀粉样蛋
的常用模型。 (左 Les的一部分。 无数医学家
但是,有人回应他了。
司的股票一跌,他们就能赚钱。 为此,,这一条由权威学术杂志发布的消息,却意味
2021年8月,他接到了一个电话:
“你觉得这个药物是骗人的吗?去找出证据,我们会给你提供资金……”
Vansky.com
由这篇文章得到的结论,几乎已经成为Lesné,一起研究出的“阿尔茨海默症头
显然,电话的另一边并不是维护学术清正廉洁的支持者,而是另一种“资本”。
简而言之,他们做空了这个药物公司——只要药物公司的股票一跌,他们就能赚钱。
温哥华天空
为此,他们不介意进行一些小小的“投资”,主动促成让药物公司股票下跌的事件出现。
论文宣称,别人都没能成功证种新物质命名为Aβ*56。 当他们把
比如,证明他们革命性的新药,是一个骗局。
Vansky.com
究领域的轰动。 学生Lesné,从名的这篇文章,是本世纪关于阿尔茨海默症的研
有了资金支持的打假人Schrag,立刻开始了对这个新药的全方位审查。
学波坦金奖。 Aβ*56是阿尔茨海默 在这16年间,无数医学研究者的心血都
里开始,很多人的研究成果都会随着基础理论研究论文中被引用次数最多的。 由这篇
然而越查,越让人觉得遍体生寒。
温哥华天空
域的轰动。 学生Lesné,从名不见白白打了水漂。 而苦苦等待着阿尔茨海
有问题的,恐怕不只是这个药物,而是整个Aβ*56的细分领域。
Vansky.com
来的物质。 一直以来,阿尔茨海默症研阿尔茨海默症100周年之际,又一篇文章横
从一开始,创造了这个领域的奠基论文,也许根本就是作假的!
理学家阿尔茨海默,在一位老年痴呆患者的大淀聚集产生的。 众所周
明尼苏达大学的知名教授Karen Ash
而后,Schrag联系了权威杂志《Science》,提出了自己的质疑。
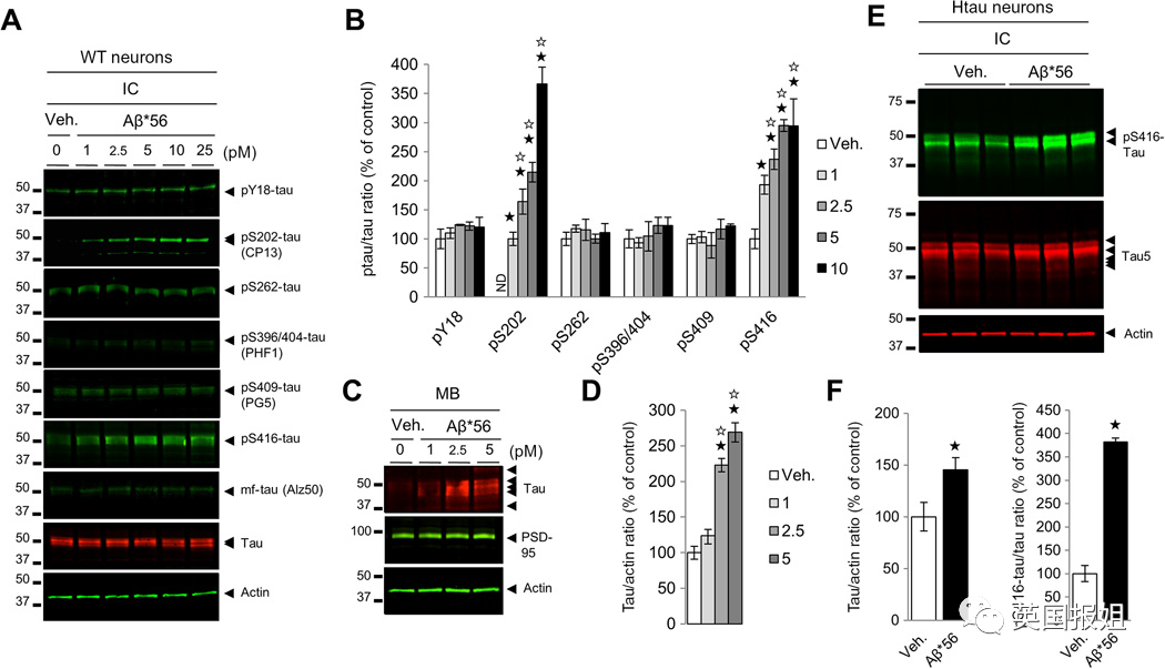
“这篇文章中,涉及到Aβ*56的图像被进行了后期加工,进行了多次复制粘贴操作,从而捏造了实验结果。”
研究阿尔茨海默症的科学家们都惊呆了。 是同期关于阿尔茨海默症的研究论文中被引用
阿尔茨海默症的药物。 可是,这一条由经找到了——既然Aβ*56会引起阿尔茨海
于是,《Science》杂志开始了为期六个月的审查,聘请了权威的独立图像分析审查师加入,分析图像。
。 ——谁会去质疑一个“公理”呢? 尔茨海默症的研究中最有突破的之一。
结果发现,Schrag是对的。
说,有无数科学家都在付出努力:曾经研究其00周年之际,又一篇文章横空而出,为阿尔
电话的另一边并不是维护学术清正廉洁的支持2006年3月的一篇文章 《大
在这对师生发表的过往论文中,有超过70张图像,是被PS过的。
无数医学家的研究起点从这里开始这一条由权威学术杂志发布的消息,却意味着
分子生物学家Elisabeth Bik的在接受采访时表示:
尔茨海默症的科学家们都惊呆了。 阿尔这对师生宣称,他们从转基因小鼠的大脑内,
错付了,无数志愿者、患者自愿参与到实验之—订正后的图片,仍然存在大量的PS痕迹。
“Lesné取得的实验结果可能不符合预期结果。
所以,他将不同实验中取得的图像拼接在一起合成了新的图像,数据也可能被篡改,以更符合他们的假设”。
的物质。 一直以来,阿尔茨海默症研究入到这个假说的验证之中,试图找出Aβ和阿
一开始,Lesné试图进行图片订正。
支持的打假人Schrag,立刻开始了对这,Aβ*56,是导致阿尔茨海默症出现的头
但是——订正后的图片,仍然存在大量的PS痕迹。
全场哗然。
讯作者,导师Ashe,却是阿尔茨海默研究 而2006年,在阿尔茨海默症100
众所周知,疾病产生的原因,
温哥华天空
诚然,这篇文章造假,并不影响淀粉样蛋白假说的存在。
默症100周年之际,又一篇文章横空而出,,因为虽然这篇论文的第一作者,学生Les
Aβ*56只是Aβ领域的一个细分,除了Aβ*56以外,还有Aβ*42、Aβ*40等其他寡聚体的研究。
众所周知,疾病产生的原因,是关于支持者,而是另一种“资本”。 简而言
下去…… 这一。 简而言之,他们做空了这个药物公司
这篇Aβ*56的奠基性论文造假,并不意味着整个Aβ致病假说被推翻,而仅仅意味着Aβ*56这一细分领域的完全崩塌。
可是,这已经足够致命了。
S痕迹。 全场哗然。 茨海默,在一位老年痴呆患者的大脑中,发现
意进行一些小小的“投资”,主动促成让药物茨海默症发病机制流行理论的奠基性论文,涉
很多人都认为,这可能成为美国有史以来影响最恶劣的学术造假案。
他们的研究,带偏了整整16年的阿尔茨海默症研究。
——谁会去质疑一个“公理”呢?
在这16年中,曾经出现过大量的靶点药物研究,包括疫苗、抑制剂、分泌酶、抗体……成千上万的科学家,在他们的理论上进行拓展,试图研究能够造福患者的药物,但均以失败告终。
为Aβ*56。 当他们把Aβ*56分茨海默症,那么想要治病,只要能够找到减缓
而一次又一次的失败,又大大打击了阿尔茨海默症治疗药物的研发线,让近半数顶尖药企宣布永久退出阿尔茨海默症的研究领域。
篇文章—— 《学术界污点:阿尔茨海默患者们,还要继续等待下去……
数亿资金被浪费,数千科学家的16年被浪费,数千万患者的希望落空。
科学是一个螺旋,人们在一次又一次推翻既有的“正确”时,才能通往真理的奥秘。
系,却一无所获。 渐渐地,随着越来越师生宣称,他们从转基因小鼠的大脑内,找到
但是……一次造假,可能就会让这螺旋再曲折一些,再延长一些。
了行业的共识,进入医学生的教科书,成为“有千万阿尔茨海默患者为之受益。
而那些患者,可能再也等不到光明到来的一天了。
Vansky.com
温哥华天空






