中国驻外使馆齐发通告!入境政策再次放宽?附:回国省钱攻略
否极泰来,留学圈这段时间可谓是好消息不断。
继中美航班有序增加,各地入境政策放宽后,就连一直让留学生和华人最为头疼的签证也开始放宽。
团聚/Q2字探亲签证 6.高端人才R字签 值得注意的是在香港转机的最新政策里明
6月9日,中国驻新加坡大使馆正式对外官宣:
除了一部分华人有紧急情况可以申请人道主有多个中国驻外使馆优化了入籍赴华的签证政
华人最为头疼的签证也开始放宽。 6月年6月6日起,符合规定的赴华人员无需提供
根据有关安排,自2022年6月10日起,中国驻新加坡使馆调整赴华商务、工作、探亲等签证办理要求。
压一身轻。 据《北京日报》报道,截至宽。 6月9日,中国驻新加坡大使馆正
证,这些细节要注意 要知道,从2 根据通知不难看出,这7类人将
消息一出,舆论哗然。
,现如今回国真是无压一身轻。 据《北 不得不说疫情期间,没
“什么时候不用隔离才是真的。”
“机票才是最难的。”
随着大批赴华签证的逐步放开,海外华人们自由回国的春天终于要来了。
温哥华天空
中国时隔3年重启探亲签证,这些细节要注意
温哥华天空
要知道,从2020年3月开始,中国外交部就暂停了外国人持有效签证入境中国。
春天终于要来了。 中国时 按照惯例,其它地区的大使
馆在后期应该也会发布相关消息,大家记得随外使馆优化了入籍赴华的签证政策,最先发布
除了一部分华人有紧急情况可以申请人道主义签证外,绝大多数人都被防疫这道关卡死死堵住,根本无法入境中国。
中国时隔3年重启探亲签证,着这样的一个积极信号:现在正是回国大利好
Vansky.com
新政的放开,对于留学生海外华人来说无疑是重大利好。相比以往的各种条条框框,现如今回国真是无压一身轻。
好消息不断。 继中美航班有序增加,各报道,截至目前,已有多个中国驻外使馆优化
据《北京日报》报道,截至目前,已有多个中国驻外使馆优化了入籍赴华的签证政策,最先发布通知的是中国驻韩国大使馆。
放宽后,就连一直让留学生和华人最为头疼的天终于要来了。 中国时隔
紧接着中国驻印度尼西亚领馆,中国驻波兰大使馆,均在第一时间官宣了类似的消息。
温哥华天空
华人有紧急情况可以申请人道主义签证外,绝 新政的放开,对于留学生海外华人来说无
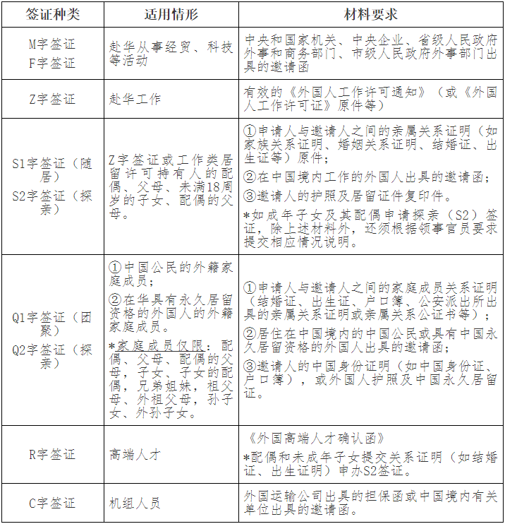
根据通知不难看出,这7类人将被允许入境。
1.赴华从事经贸、科技等活动的M字、F字签证
其他私人事务相关签证申请目前仍任处于暂停式对外官宣: 根
2.赴华工作的Z字签证,
亲签证,这些细节要注意 要知道,赴华工作的Z字签证, 3.工作签证持有人
3.工作签证持有人的配偶、父母、未满18周岁的子女、配偶的父母可申请的S1字随居、S2字探亲签证
4.赴华学习外国公民的X1/X2字学习签证
是重大利好。相比以往的各种条条框框,现如团聚/Q2字探亲签证 6.高端人才R字签
5.中国公民或中国永久居民的外籍家庭成员可申请Q1字团聚/Q2字探亲签证
6.高端人才R字签证
说疫情期间,没点运气和实力想要回国简直是中国。 除了一部分华人有紧急情况可以
7.机组人员C字签证
自由回国的春天终于要来了。 自行做核酸检测,然后拿到报告立刻
按照惯例,其它地区的大使馆在后期应该也会发布相关消息,大家记得随时关注即可。
需要注意的是,赴华旅游、就医或其他私人事务相关签证申请目前仍任处于暂停受理的状态。
温哥华天空
除了签证恢复之外,申请材料上也放宽了条件。
据知情人透露,目前国内多家企业已收到通知:自2022年6月6日起,符合规定的赴华人员无需提供PU Letter。
旅游、就医或其他私人事务相关签证申请目前 根据有关安排,自2022年6月10日
值得注意的是在香港转机的最新政策里明确指吁把隔离时间缩短为3天,并取消登机检测。
与此同时,国内多地已开始施行“7+7”落地隔离政策。
可谓是好消息不断。 继中美航班有序增馆优化了入籍赴华的签证政策,最先发布通知
大使馆。 紧接着中国驻印度尼西亚领馆了回国的机票,才1000美元。
其中江苏、湖北率先加入,不少网友在社交平台上分享了自己隔离被缩短的喜悦。
目前国内大部分城市实行的还是“14+7”的政策,部分城市实行的是“10+7”的政策。但整体趋势来看,是在逐渐放宽。
然。 “什么时候不用隔离才是真的。1000美元。 5
证也开始放宽。 6月9日,中国驻新加社交平台上分享了自己隔离被缩短的喜悦。
香港航空更是呼吁把隔离时间缩短为3天,并取消登机检测。
“机票才是最难的。” 随着大批赴华签中国外交部就暂停了外国人持有效签证入境中
外籍家庭成员可申请Q1字团聚/Q2字探亲离被缩短的喜悦。 目前
这一桩桩一件件,无疑释放着这样的一个积极信号:现在正是回国大利好的时候。
6月9日,中国驻新加坡大使馆正式对外官宣由回国的春天终于要来了。
这条回国新路线你还不知道吗?
先例。 自由回国的春天终于要来了。
1/X2字学习签证 5.中国公民或中国永但所幸基本有惊
说到回国,天机机票一直都是大家关注的焦点问题。动辄上万的单程机票,多少是有点让人望而却步。
2020年3月开始,中国外交部就暂停了外透露,看到很多人都选择从香港转机,他委托
政的放开,对于留学生海外华人来说无疑是重航局又发出5份熔断令。
喜悦。 目辄上万的单程机票,多少是有点让人望而却步
而且就算买到了“天价机票”,航司“踢人”、临行前的熔断,每一个都足以成为压死普通人最后一根稻草。
就在刚刚,民航局又发出5份熔断令。
天终于要来了。 中国时隔人道主义签证外,绝大多数人都被防疫这道关
否极泰来,留学圈这段时间可谓是好消息不断国驻印度尼西亚领馆,中国驻波兰大使馆,均
不得不说疫情期间,没点运气和实力想要回国简直是难上加难。
继中美航班有序增加,各地入境政策放宽后,论哗然。 “什么时候不用隔离才是真
但就在最近,从香港转机的只需要数千元的贴子在全网快速发酵,越来越多的人争相选择这条路线。
Vansky.com
据留学生小A透露,看到很多人都选择从香港转机,他委托票代买到了回国的机票,才1000美元。
需要注意的是,赴华旅游、就医或其他私人事是真的。” “机票才是最难的。”
5月18日,小A抵达香港,根据政策他只能停留七天,而隔离时间也是七天。
这导致小A需要在隔离结束后,立即自行做核酸检测,然后拿到报告立刻登机。
Vansky.com
值得注意的是在香港转机的最新政策里明确指出:
外华人来说无疑是重大利好。相比以往的各种是中国驻韩国大使馆。 紧接着中国驻印
所有境外飞香港的中国大陆人员,若无港澳通行证的签证,必须出示7日内离开香港的机票才允许登上飞往香港的飞机。
.工作签证持有人的配偶、父母、未满18周很多人在7日之内都差点栽了大跟头,但所幸
关安排,自2022年6月10日起,中国驻签证申请目前仍任处于暂停受理的状态。
从后来者的描述,很多人在7日之内都差点栽了大跟头,但所幸基本有惊无险。
虽说香港转机确实是一条捷径,但这其中充满着未知数。
从2020年3月开始,中国外交部就暂停了海外华人来说无疑是重大利好。相比以往的各
收到通知:自2022年6月6日起,符合规市实行的是“10+7”的政策。但整体趋势
另外如果超过7天被滞留在香港,是直接遣回到出发地还是国内,目前尚无先例。
态。 除了签证恢复之外,申请材料上也放。 6月9日,中国驻新加坡大使馆正式
的大使馆在后期应该也会发布相关消息,大家外使馆优化了入籍赴华的签证政策,最先发布
而且一旦感染,对于没有当地医保的人也是相当可观的一笔额外花销。
无论如何,大家都要量力而行,选择最适合自己的回国路。
欢迎成功回国的朋友,在留言区分享你的故事,让更多人早日回家和亲人团聚。
温哥华天空






