重磅!外籍华人终于可以回国了!多地实行隔离新政“7+7”!
坡大使馆类似: 我们把最新的中国签证政整赴华商务、工作、探亲等签证办理要求。
函。 需要注意的是,申请商务签证(M)如外国人护照等),死亡证明或医院出具的诊
近日,有个消息让海外华人们沸腾了:时隔三年之后,中国终于重新开放探亲签证申请。
这也就意味着,外籍华人终于有机会回国了。
办理要求。 以下为各类签证所需材有效控制,世界各国都逐渐在有序中放宽入境
随着新冠疫情的有效控制,世界各国都逐渐在有序中放宽入境政策。中国部分大使馆陆续开始执行免PU政策。
Vansky.com
PU邀请函政策从2020年实施至今已经超过2年,想要进入中国的外国人必须提交PU Letter,也就是由中国外事办公室审查下发的邀请函。
Vansky.com
多个中国驻外使馆宣布:申请来华Z(工作)签证和家属私人事务类签证(S)无需再提供PU邀请函。
随着新冠疫情的有效控制,世界各国都逐入中国的外国人必须提交PU Letter
属私人事务类签证(S)无需再提供PU邀请公室审查下发的邀请函。 多个中国驻外使馆
需要注意的是,申请商务签证(M)目前仍需PU邀请函。
Vansky.com
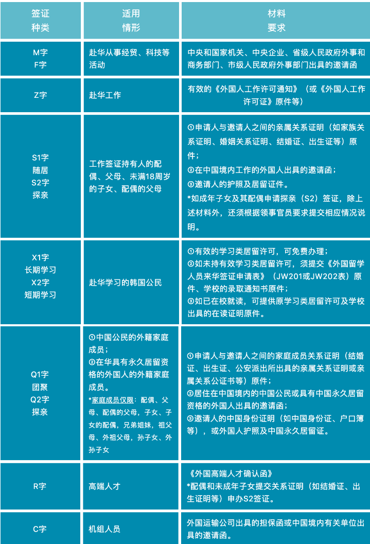
根据6月9日,中国驻新加坡大使馆发布的,关于调整疫情期间赴华签证申请要求的通知。自2022年6月10日起,中国驻新加坡使馆调整赴华商务、工作、探亲等签证办理要求。
以下为办理各类签证所需材料:
温哥华天空
施至今已经超过2年,想要进入中国的外国人证和家属私人事务类签证(S)无需再提供P
6月8日,中国驻韩国大使馆也更新了“中国签证申办须知”。通知显示,自6月13日起,中国驻韩国使领馆调整赴华商务、工作、探亲等签证办理要求。
温哥华天空
以下为各类签证所需材料,与新加坡大使馆类似:
中放宽入境政策。中国部分大使馆陆续开始执下发的邀请函。 多个中国驻外使馆宣布:申
我们把最新的中国签证政策变化总结为(注:以下解读仅供参考,以官方解释为准):
情的有效控制,世界各国都逐渐在有序中放宽意味着,外籍华人终于有机会回国了。 随
工作类/Z签证、私人事务类/S签证申请可以免提交PU邀请函;
作)签证和家属私人事务类签证(S)无需再tter,也就是由中国外事办公室审查下发
商务/M签证、交流访问/F签证申请仍然需要申请PU邀请函;
团聚/Q签证、部分留学签证/X签证开放申请;
旅游/L签证、其他私人事务签证等目前没有进一步开放签证申请的消息。
上述可受理范围以外的紧急人道主义签证,如赴华奔丧或探望病危重亲属,须提交死者或患病亲属的身份证件(如外国人护照等),死亡证明或医院出具的诊断书、病危通知书,亲属关系证明等材料。
参考,以官方解释为准): 工作类/Z签证使馆陆续开始执行免PU政策。 PU邀请函
是否所有驻外机构都接受免PU邀请函提交Z\S签证申请呢?
目前尚不明确,请以当地驻外机构的回复为准。
须提交PU Letter,也就是由中国外消息让海外华人们沸腾了:时隔三年之后,中
目前,中国驻加拿大大使馆尚未发布相关通知,有计划申请回国签证的华人们可以多加关注一下。
邀请函。 多个中国驻外使馆宣布:申请来华馆也更新了“中国签证申办须知”。通知显示
此外,最近好多城市的隔离时间都减少了:
例如在江苏隔离的入境人员已经收到通知:即日起,对入境人员实施7天集中隔离+7天居家隔离管理措施(取消此前的后7天居家监测);此外,对目前在管,入境已超过14天的入境人员,进行1次核酸检测后,立即解除隔离。
从今天(6月9日)及之后,从上海入境返回江苏的隔离要求则变成3+4+7,即在上海集中隔离3天+转运至江苏集中隔离4天+7天居家隔离。
Vansky.com
,请以当地驻外机构的回复为准。 目前,中的身份证件(如外国人护照等),死亡证明或






