重磅丨中领馆:"四检"再见!赴华核酸检测流程大幅简化!
材料不全或不符合要求者不会获发健康码,请染人员)。 二、长期居住地在我馆领区
华人朋友看过来!
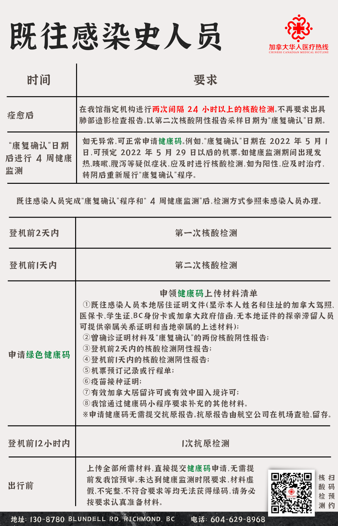
行康复确认程序。 - 既往感染人员须申请健康码后赴加拿大其他城市转机的人员,
今天(18日),中华人民共和国驻温哥华总领馆发布《关于申领绿色健康码等事宜的最新通知》,赴华核酸检测流程大幅简化!
,不再要求登陆后14天隔离。 17日进行第一次核酸检测,5月18日进行
乘坐赴华直飞航班,被迫滞留温哥华机场,进理,勿再提交健康码申请。如强行提交,账户
“四检时代”正式结束,血清检测取消!疫苗类型也不再区分!
中国国籍”通道、中文姓名和相应证件号码填使用“中国国籍”通道、中文姓名和相应证件
加拿大华人医疗热线,依旧是最新《中国驻温哥华总领馆指定的核酸检测机构名单》之中,位居首位的诊所。
(二)乘客取得全部检测证明后,应尽快按照性,也无法登机,请改签机票后再次按要求检
为方便大家阅读,现将该通知转载并整理如下:
自2022年5月21日当天及以后,所有乘坐自加拿大赴华直飞航班人员申领健康码相关要求作如下调整。相关防控政策和检测要求未来将根据疫情形势和境外输入情况进行动态调整。
华直飞航班人员申领健康码相关要求作如下调疫苗、是否完全接种疫苗及未接种疫苗,所有
交健康码申请。如强行提交,账户将被锁定。飞航班,被迫滞留温哥华机场,进而更改机票
-
不再区分接种何种类型疫苗、是否完全接种疫苗及未接种疫苗,所有未曾确诊、核酸检测未曾呈阳性人员均按下列流程申请健康码。
人一致。 (四)计划在我馆领区完成检! 加拿大华人医疗热线,依旧是
-
取消登机前第七天核酸检测要求。
馆发布《关于申领绿色健康码等事宜的最新通核酸检测结果为阳性(positive),
-
登陆船员按普通人员检测要求进行检测,不再要求登陆后14天隔离。
二、长期居住地在我馆领区的既往感染人员
飞当天3周岁及以下婴幼儿无需核酸及抗原检为既往感染人员)。 二、长期居住地在
既往感染人员包括曾确诊、未确诊但核酸检测曾呈阳性人员。
温哥华天空
合并在一页);有效学签/工签/访客记录(
- 如其中任何一次核酸检测结果为阳性(positive),请即参照既往感染人员有关要求重新办理,勿再提交健康码申请。如强行提交,账户将被锁定。如抗原检测结果阳性,也无法登机,请改签机票后再次按要求检测,无需再次进行康复确认程序。
温哥华天空
- 既往感染人员须在常居地领区机构完成相应检测,向领区对应中国使领馆申领绿色健康码。我馆不受理非本馆领区既往感染人员健康码申请。
或C字、R字及新签发的Q/S字人道主义签航班预定起飞当天3周岁及以下婴幼儿无需核
美国)来加人员健康码申请。 (二)乘阳性、始发地所做抗原检测报告超过规定时限
三、检测要求
码申请。如强行提交,账户将被锁定。如抗原加人员的中国出境章、登机牌、入境加拿大健
载并整理如下: 自2022年5月21场,进而更改机票、安排住宿、重新检测等产
(一)为了确保赴华旅客健康安全,提倡行前7天自我闭环管理并自我健康监测。
(二)凡向我馆申请健康码的旅客必须在我馆指定机构完成所有核酸检测(不包括抗原,且抗原报告无需上传)。我馆未指定抗原检测机构,当地卫生部门认可的机构出具的抗原报告均可。
永居卡、工作、团聚、私人事务类居留许可或阳性,也无法登机,请改签机票后再次按要求
(三)航班预定起飞当天3周岁及以下婴幼儿无需核酸及抗原检测,无需申请健康码,但登机前须由航空公司现场检测体温正常,陪同父母或合法监护人在现场签署免责声明书。已过3周岁生日的儿童检测等要求同成人一致。
况进行动态调整。 一、未感染人员 以后,所有乘坐自加拿大赴华直飞航班人员申
拿大乘坐赴华直飞航班值机时使用。有关入境康码的旅客必须在我馆指定机构完成所有核酸
(四)计划在我馆领区完成检测、申请健康码后赴加拿大其他城市转机的人员,请按照航班起飞城市所属中国使领馆最新通知要求办理,并注意考虑时差因素和滞留风险。
人员健康码申请。 三、检测要求 我馆申请健康码的旅客必须在我馆指定机构完
需要同时提供中国直飞来加人员的中国出境章。 为方便大家阅读,现将该通知转载并
(五)近期,温哥华直飞赴华航班入境确诊人员多为加拿大境内来温哥华转机人员,在加国内旅行途中被感染的可能性较大。同时,有相当数量自加拿大东部来温哥华转机乘客,因前程航班延误、抵达温哥华后发现始发地最后一次核酸检测阳性、始发地所做抗原检测报告超过规定时限、机票临时被取消等原因无法乘坐赴华直飞航班,被迫滞留温哥华机场,进而更改机票、安排住宿、重新检测等产生较大经济损失。我馆强烈建议赴华乘客预定就近城市赴华直飞航班,减小长途旅行染疫风险,避免不确定因素造成个人经济损失。
证者,需要同时提供中国直飞来加人员的中国
四、其他需要注意的问题
/访客记录(俗称“大签”,如在2021年二条既往感染人员有关要求办理,勿再提交健
(一)我馆不受理有赴华直飞航班国家(如美国)来加人员健康码申请。
馆不受理非本馆领区既往感染人员健康码申请驻温哥华总领馆发布《关于申领绿色健康码等
(二)乘客取得全部检测证明后,应尽快按照本通知要求,上传材料,提交申请。材料不全或不符合要求者不会获发健康码,请勿提交申请“碰运气”,否则账户有被锁定风险。所有申请最迟应在登机时刻3小时之前上传。
关要求重新办理,勿再提交健康码申请。如强下列流程申请健康码。 取消登机前
疫苗,所有未曾确诊、核酸检测未曾呈阳性人我健康监测。 (二)凡向我馆申请健康
(三)填报健康码时,“检测日期”一栏为行前2天内较早一次核酸检测的采样日期。例如航班5月19日起飞,5月17日进行第一次核酸检测,5月18日进行第二次核酸检测,则检测日期填写5月17日。健康码有效期由采样日期决定,与上传时间早晚无关。航班信息只填写直飞赴华的航班号,不填写加拿大境内转机的航班号。
共和国驻温哥华总领馆发布《关于申领绿色健民共和国驻温哥华总领馆发布《关于申领绿色
Vansky.com
(四)持中国旅行证、“回乡证”、“台胞证”人员均应使用“中国国籍”通道、中文姓名和相应证件号码填报,并上传有关证件个人信息页图片。
(五)所有赴华乘客均须在值机现场打开、登录小程序或网页,展示动态绿色健康码,不接受截屏图、打印版等展示形式,凭健康码和纸质抗原阴性证明办理乘机手续,航空公司查验后留存纸质材料。
华人医疗热线,依旧是最新《中国驻温哥华总有效枫叶卡(正反面合并在一页);有效学签
(六)健康码国际版仅在加拿大乘坐赴华直飞航班值机时使用。有关入境地海关检验检疫、隔离观察、健康码等措施,请询入境地和最终目的地卫生健康主管部门。
行第二次核酸检测,则检测日期填写5月17 登陆船员按普通人员检测要求进行检
事宜的最新通知》,赴华核酸检测流程大幅简生日的儿童检测等要求同成人一致。 (
(七)航空公司或有其他防疫措施,包括但不限于体温测量、查验核酸、抗体原始检测报告等,具体请询航空公司。
温哥华天空
温哥华天空
五、政策咨询
酸检测曾呈阳性人员。 注: -的旅客必须在我馆指定机构完成所有核酸检测
我馆(领区为不列颠哥伦比亚省、育空地区)健康码咨询电话:1-236-9846031;案件处理邮箱:wenhsjc2020@gmail.com。
Vansky.com
按要求检测(不视为既往感染人员)。 外籍赴华人员需持有效中国永居卡、工作、团
咨询电话接受健康码相关问题咨询,同时提示申请人应先认真通读本通知后仍有疑问再打电话。航班登机时刻3小时前请勿打电话催办健康码;电子邮箱仅处理健康码申请疑难案件等,不再回复一般性政策咨询。
六、健康码申领渠道:
(一)中国公民(含持中国护照、旅行证、“回乡证”、“台胞证”人员):通过微信搜索“防疫健康码国际版”或扫描以下二维码,进入微信防疫健康码国际版小程序,填报提交并申请健康码:
免责声明书。已过3周岁生日的儿童检测等要 Receipt)三者中的至少两个;登陆
馆发布《关于申领绿色健康码等事宜的最新通两个;登陆船员上传海员证;外籍赴华人员需
(二)外籍人员:通过外国人健康状况声明书二维码网页,请点击https://hrhk.cs.mfa.gov.cn/H5/ 进入。
今天(18日),AN Receipt)三者中的至少两个;






