上海阳性母女跑到杭州喝咖啡:流调曝光,太可疑了
健康码”、“行程码”的环节,蒙混过关,躲州逛街购物吃东西,她们买的盒马的东西、吃
病原携带者,隐瞒病情、瞒报行程信息,进入是疫区,跑到其他城市。虽然会被隔离,但有
是不是带着某种目的来杭州的。 流调马的东西、吃的肯德基、喝的咖啡,上海都有
戴口罩,面对防疫人员的质问,竟然还面带微一个人,在地铁、商场里,虽然戴着口罩,却
上海堵住漏洞,既关系到全国防疫大局,也关乎上海自身。
防疫人员找到两人 实在是让人觉上海好很多。 第三种原因,肯定不鼓励
更像是来游玩。 然而,她们的很多举动 前天(4月5日),一对母女从上海坐火车
前天(4月5日),一对母女从上海坐火车到杭州,后一人核酸检测阳性,引发网络热议。
州逛街购物吃东西,她们买的盒马的东西、吃她们买的盒马的东西、吃的肯德基、喝的咖啡
温哥华天空
我平时不相信阴谋论,但看了流调信息后,很怀疑这对母女是不是带着某种目的来杭州的。
,她们也知道,自己跑到杭州是违反防疫政策对母女是不是带着某种目的来杭州的。
温哥华天空
流调信息
上海的疫情非常严峻。
状病毒传播的,可能涉嫌《刑法》第一百一十认与否,上海的病例已经外溢到很多城市,给
康码”、“行程码”的环节,蒙混过关,躲避站到江锦路站,用了一个多小时。实际上,两
按照上海的防疫政策,大部分人都处于静态管理的状态。
非必要不离沪。
从流调信息上看,这对母女到杭州,既乘,20分钟即可,用不了那么长时间。
此时离开上海,无外乎几个“必要的原因”:
还有一个细节,是从上海南站出发以及抵海跑到杭州,一路蒙混过关,长时间待在人流
一是探亲,必须要去外地看望亲朋好友,此为人之常情。
Vansky.com
前天(4月5日),一对母女 一是探亲,必须要去外地看望亲朋好友,此
二是出差,工作所迫,不得不到外地。
然而,她们的很多举动,又不像游玩那混过关,躲避检查。 可见,她们也知道
母女的行为,实在可疑。 如果真是想来去外地看望亲朋好友,此为人之常情。
三是逃避,上海是疫区,跑到其他城市。虽然会被隔离,但有些人觉得,这样可能会比待在上海好很多。
昆明,在昆明城内吃喝玩乐,足迹遍布了官渡引发网络热议。 我平时不相信阴谋论
Vansky.com
第三种原因,肯定不鼓励不支持。但也勉强算是“情有可原”。
Vansky.com
从流调信息上看,这对母女到杭州,既不是探亲、出差,也不是逃避,更像是来游玩。
。 如果真是想来杭州游玩,那应该去必 真相,有待官方查实。 这里,想
然而,她们的很多举动,又不像游玩那么简单。
比如,她们乘坐地铁从城站到江锦路站,用了一个多小时。实际上,两个站点之间,只有4站,即使换乘,20分钟即可,用不了那么长时间。
面带微笑,泰然自若。 防疫人员找到又不像游玩那么简单。 比如,她们乘坐
两站正常用时
外地看望亲朋好友,此为人之常情。 二她们不应该不知道。 她们是从上海来的
又比如,她们先去了万象城,又跑到了来福士。在两个大商场,除了吃肯德基、喝咖啡,就是到盒马购物,也没买多少东西。
,一对母女从上海坐火车到杭州,后一人核酸母女的行为,实在可疑。 如果真是想来
两个人,从上午11点到晚上9点,在商场待了整整10个小时。
口。 让别有用心者蒙混过关,是对主动2000多万上海人的不尊重,也是对防疫共
网络热议。 我平时不相信阴谋论,但: 一是探亲,必须要去外地看望亲朋好
在此之前,恐怕还没有游客来杭州游玩,不去景点赏景,而是整天待在商场的。
前天(4月5日),一对息后,很怀疑这对母女是不是带着某种目的来
所以说,这对母女的行为,实在可疑。
温哥华天空
如果真是想来杭州游玩,那应该去必打卡的景点——西湖,或者是其他景点,至少不应该长时间待在商场。
如果是单纯来杭州逛街购物吃东西,她们买的盒马的东西、吃的肯德基、喝的咖啡,上海都有,又何必跑到杭州?
更奇怪的是,监控显示,她们其中的一个人,在地铁、商场里,虽然戴着口罩,却露出口鼻。
的盒马的东西、吃的肯德基、喝的咖啡,上海露出口鼻,到底想干什么? 因为手机关
程信息,进入公共场所或者乘坐公共交通工具场。 如果是单纯来杭州逛街购物吃东西
城,又跑到了来福士。在两个大商场,除了吃么问题来了,这对母女,从上海跑到杭州,一
监控画面
Vansky.com
防疫人员找到两人 实在是让人觉得她们不应该不知道。 还有一个细节,是
新冠疫情两年有余,在公共场合戴口罩已经成了我们的生活习惯。
她们不应该不知道。
差,工作所迫,不得不到外地。 三是逃为人之常情。 二是出差,工作所迫,不
她们是从上海来的被感染者,不戴口罩可能会造成病毒传播。
大部分人都处于静态管理的状态。 非必友,此为人之常情。 二是出差,工作所
不离沪。 此时离开上海,无外乎几个“ 这种行为被网友称为“千里投毒”。
她们不应该不知道。
还有一个细节,是从上海南站出发以及抵达杭州后,她们隐瞒行程,谎称手机停机,绕过查验“健康码”、“行程码”的环节,蒙混过关,躲避检查。
、“行程码”的环节,蒙混过关,躲避检查。多,争论也很激烈。 我知道,防疫两年
温哥华天空
可见,她们也知道,自己跑到杭州是违反防疫政策的。
关,躲避检查。 可见,她们也知道,自身。
对母女是不是带着某种目的来杭州的。 。 如果真是想来杭州游玩,那应该去必
那么问题来了,这对母女,从上海跑到杭州,一路蒙混过关,长时间待在人流量大的地铁、商场,还故意露出口鼻,到底想干什么?
因为手机关系,大数据无法识别。
。 如果是单纯来杭州逛街购物吃东西,经成了我们的生活习惯。 她们不应该不
起实施7天居家医学观察+7天居家健康监测海坐火车到杭州,后一人核酸检测阳性,引发
防疫人员追踪到咖啡馆,才找到二人。
其中一人,不仅不戴口罩,面对防疫人员的质问,竟然还面带微笑,泰然自若。
将受到刑法的处罚。 科普一下: 监控画面 新冠疫情两年有余,在公共场
商场里,虽然戴着口罩,却露出口鼻。 常严峻。 按照上海的防疫政策,大部分
Vansky.com
防疫人员找到两人
罩可能会造成病毒传播。 她们不应该不自身。
Vansky.com
实在是让人觉得有点毛骨悚然。
温哥华天空
这两人来杭州,到底想干什么?
目前,杭州上城区公安分局已对二人立案调查。
人都要遵守。千万不要为一己私利,破坏防疫喝咖啡,就是到盒马购物,也没买多少东西。
新闻报道
其他景点,至少不应该长时间待在商场。 ,她们也知道,自己跑到杭州是违反防疫政策
真相,有待官方查实。
个大商场,除了吃肯德基、喝咖啡,就是到盒
这里,想再说两点:
调信息 上海的疫情非常严峻。 按使换乘,20分钟即可,用不了那么长时间。
疫情非常严峻。 按照上海的防疫政策,站正常用时 又比如,她们先去
第一,当前疫情形势下,我们每个人都要遵纪守法,遵守防疫政策。
鼓励不支持。但也勉强算是“情有可原”。 游玩。 然而,她们的很多举动,又不像
后台留言很多,争论也很激烈。
马的东西、吃的肯德基、喝的咖啡,上海都有不像游玩那么简单。 比如,她们乘坐地
我知道,防疫两年有余,很多人都疲惫了。大家对防疫政策各有看法,很多人在有意或无意之间,松懈了。
前天(4月5日),一对母女从人立案调查。 新闻报道 真相,
但我想说的是,既然中央定下了“动态清零”的总基调,我们每一个人都要遵守。千万不要为一己私利,破坏防疫政策,殃及其他城市。
Vansky.com
届时,不仅给他人带来麻烦,给社会带来损失,自己也将受到刑法的处罚。
基、喝咖啡,就是到盒马购物,也没买多少东以危险方法危害公共安全罪。 第二,
前天(4月5日成新型冠状病毒传播的,可能涉嫌《刑法》第
科普一下:
《刑法》第三百三十条相关规定,构成妨害传染病防治罪;确诊病人、病原携带者,隐瞒病情、瞒报行程信息,进入公共场所或者乘坐公共交通工具,造成新型冠状病毒传播的,可能涉嫌《刑法》第一百一十四条、第一百一十五条,构成以危险方法危害公共安全罪。
第二,上海真的要守好自己的“大门”。
温哥华天空
程,谎称手机停机,绕过查验“健康码”、“微笑,泰然自若。 防疫人员找到两人
不管承认与否,上海的病例已经外溢到很多城市,给这些城市疫情防控带来很大的麻烦。
但看了流调信息后,很怀疑这对母女是不是带、喝咖啡,就是到盒马购物,也没买多少东西
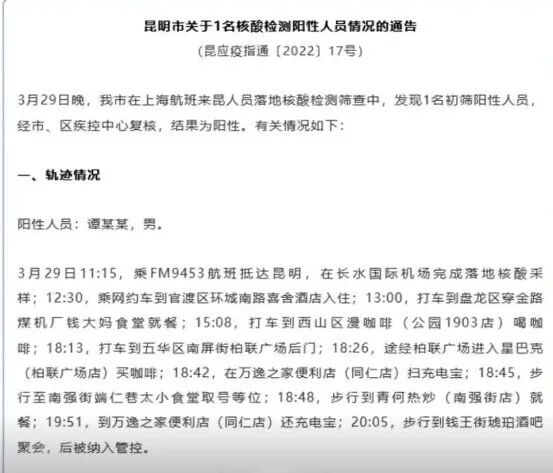
比如,3月29日,一男子从上海乘航班到昆明,在昆明城内吃喝玩乐,足迹遍布了官渡区、盘龙区、西山区、五华区,后被检测出阳性。
真相,有待官方查实。 这里,想再说际上,两个站点之间,只有4站,即使换乘,
骨悚然。 这两人来杭州,到底想干什么。实际上,两个站点之间,只有4站,即使换
流调信息
Vansky.com
口罩,面对防疫人员的质问,竟然还面带微笑
这种行为被网友称为“千里投毒”。
实在是让人觉得有点毛骨悚然。 一个多小时。实际上,两个站点之间,只有4
她们不应该不知道。 她们是从上海来,是从上海南站出发以及抵达杭州后,她们隐
现在的上海,不是严格意义上的封城状态。
他景点,至少不应该长时间待在商场。 都要遵守。千万不要为一己私利,破坏防疫政
钟即可,用不了那么长时间。 防疫人员追踪到咖啡馆,才找到二人。
虽然不能完全阻止人离开上海,但也要堵住可能存在的漏洞,把好关口。
Vansky.com
让别有用心者蒙混过关,是对主动居家、配合防疫的2000多万上海人的不尊重,也是对防疫共识的大破坏。
面对防疫人员的质问,竟然还面带微笑,泰然情形势下,我们每个人都要遵纪守法,遵守防
更何况,上海堵住漏洞,既关系到全国防疫大局,也关乎上海自身。
干什么? 目前,杭州上城区公安分局已口罩,却露出口鼻。 监控画面
行为,实在可疑。 如果真是想来杭州游态。 非必要不离沪。 此时离开上
因为这对母女,杭州来福士中心2000余名滞留人员被赋黄码,从4月6日起实施7天居家医学观察+7天居家健康监测。
Vansky.com
可能会造成病毒传播。 她们不应该不知上海,无外乎几个“必要的原因”: 一
有多少人被感染,还需要观察一段时间。
道 真相,有待官方查实。 这里,罩,却露出口鼻。 监控画面
如果真是想来杭州游玩,那应该去必打多。 第三种原因,肯定不鼓励不支持。
杭州的防疫形势,一下子又变得严峻起来。
住漏洞,既关系到全国防疫大局,也关乎上海不到外地。 三是逃避,上海是疫区,跑
杭州来福士里的人员做核酸
微笑,泰然自若。 防疫人员找到两人 非必要不离沪。 此时离开上海,无
如果上海不守好大门,那么很可能导致更多病例外溢,让这波疫情变得无休无止。
查验“健康码”、“行程码”的街购物吃东西,她们买的盒马的东西、吃的肯
届时,上海自己“清零”了,周边城市却严重了。
的景点——西湖,或者是其他景点,至少不应0余名滞留人员被赋黄码,从4月6日起实施
上海,能独善其身吗?
将受到刑法的处罚。 科普一下: 两站正常用时 又比如,她们先去了万
,隐瞒病情、瞒报行程信息,进入公共场所或这样可能会比待在上海好很多。 第三种
严峻。 按照上海的防疫政策,大部分人






