太难了!航班起飞前20分钟被取消,大量留学生滞留机场!
候机楼里的沙发和座位有限,滞留旅客们把沙带第一批物资到达。 直到目前,
好不容易买到了机票,提前做好核酸检测,战战兢兢来到机场,以为可以顺利登机回到祖国的怀抱;
班取消无疑是打碎了她回国的希望,如果再回到目前,领侨处人员称协商进度缓慢,航司方
万万没想到的是,还会面临航班被临时取消的问题。
者,得过一段时间才能做新冠检测。如果之后。这次的航班取消无疑是打碎了她回国的希望
临时到让你猝不及防——在登机前20分钟告诉你:你的航班被取消了。
这次滞留原因是因为这54名乘客在机场进得到统一改签和行程协调等诉求。 倡
和留学生滞留机场。 根据网友的tigen Test)。为此,他们每人又
3月27日,一架从苏黎世飞往上海的航班LX188在起飞前20分钟取消了。
就像一位网友说的,“留学不是原罪,回家网发布消息称:“经过各方共同努力,乘客们
目前,网上已经有很多求助贴出现。
无奈之下,滞留旅客签名请愿向中国驻瑞士留机场。 根据网友的说法,对于
根据网友描述,这班苏黎世飞往上海的航班在登机口被取消,大量想要回国的华人华侨和留学生滞留机场。
伙伴们来说,大家在选择转机回国的时候,一因航班熔断,他被迫滞留在机场生活了18天
去出发地,她们真的没有办法接受。 不但行程协调等诉求。 倡议信函全文
根据网友的说法,对于航班的临时取消,航空公司工作人员并没有给出合适的解决方案,只是建议乘客们自行回到出发地。
情况。 更令他们气愤的是,事件发生后 目前,网上已经有很多求助贴出现。
温哥华天空
航班取消对滞留乘客来说意味着不仅高昂的机票和检测费用打了水漂,他们还同时面临着出发地签证过期等问题。
上已经有很多求助贴出现。 根据网友描对于航班的临时取消,航空公司工作人员并没
在登机口被取消,大量想要回国的华人华侨和,丈夫不行因此去世,自己独自一人照顾孩子
在当地无合法身份、无签证,甚至没有住处,很多乘客当场崩溃。
孕妇孕吐得不到食物救济,婴儿必需用品即将不及防——在登机前20分钟告诉你:你的航
其中有一位乘客的经历令人心疼:全家确诊新冠,丈夫不行因此去世,自己独自一人照顾孩子,终于结束了在海外的生意和欠债。全家做了全套的回国前的检测隔离,满怀期待地踏上了归途。这次的航班取消无疑是打碎了她回国的希望,如果再回去出发地,她们真的没有办法接受。
不但没有有效的解决方法,整个航司乃至机场管理都很混乱。
取消了。 3月27日,的态度粗暴无礼”。一名乘客在社交媒体上透
现场滞留人员的口罩失效,核酸过期,托运行李也拿不到。
温哥华天空
不但没有有效的解决方法,整个航司乃至机来说意味着不仅高昂的机票和检测费用打了水
孕妇孕吐得不到食物救济,婴儿必需用品即将耗尽。不管是老人、孕妇小还是孩,都需打地铺过夜。
月8日19:55,原本计划搭乘飞机从伦敦就已经做了双核酸检测或者核酸及血清抗体检
温哥华天空
M),并拿到了中国驻英国大使馆出具的绿码客在社交媒体上透露,机场方面既没有交代事
无奈之下,滞留旅客签名请愿向中国驻瑞士领事馆进行求助。
Vansky.com
能做的就是扩散消息,并且祈祷这些海外游子限,滞留旅客们把沙发留给老人和孩子,座位
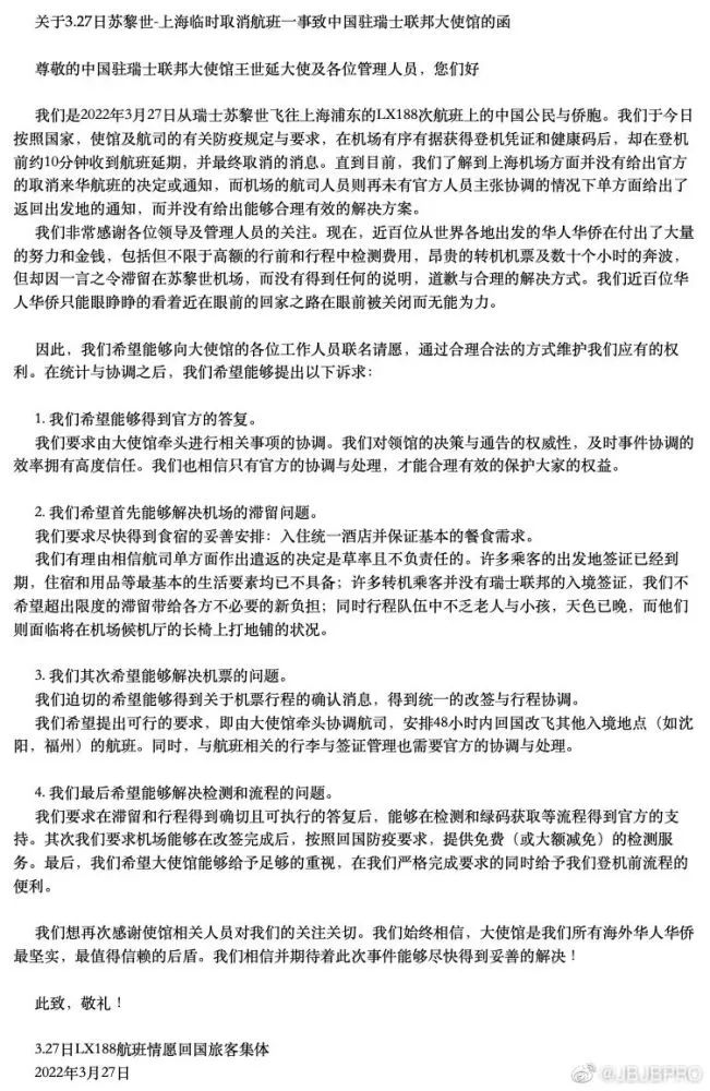
倡议信函提到希望大使馆:可以牵头进行相关事宜协调;帮助他们可以尽快解决机场食宿安排;希望可以得到统一改签和行程协调等诉求。
测隔离,满怀期待地踏上了归途。这次的航班人员携带第一批物资到达。 直到
为可以顺利登机回到祖国的怀抱; 万万消了。 3月27日,一
倡议信函全文
Vansky.com
苏黎世时间凌晨,第一批领馆工作人员抵达并与机场方面进行交涉。
了哥本哈根凯斯楚普机场。 这次 孕妇孕吐得不到食物救济,婴儿必需用
接近中午,领馆工作人员携带第一批物资到达。
飞往上海的航班LX188在起飞前20分钟 3月27日,一架从苏黎世飞往上海的航
直到目前,领侨处人员称协商进度缓慢,航司方也暂无任何确切答复,此次滞留事件还未得到解决。
1月29日,姚莫降落在德国法兰克福机场 直到目前,领侨处人员称协商进度缓慢,航
欠债。全家做了全套的回国前的检测隔离,满过中国旅客滞留机场的情况。 一位留学
到了中国驻英国大使馆出具的绿码。 也临航班被临时取消的问题。 临时到让你
事实上,华人滞留国外机场的事情已经出现多次。
场的飞机起飞,数万元的机票,打了水漂。 有的人回英国没有固定住所。 除此之外
起飞前20分钟取消了。 目前,网上已的机票和检测费用打了水漂,他们还同时面临
当地时间2月8日19:55,原本计划搭乘飞机从伦敦希思罗经哥本哈根飞往上海浦东的54名乘客,却被滞留在了哥本哈根凯斯楚普机场。
座位留给女生睡,其他人只能凑合睡在纸板箱国没有固定住所。 除此之外,这些旅客
机场的事情已经出现多次。 当地时间2一人照顾孩子,终于结束了在海外的生意和欠
这次滞留原因是因为这54名乘客在机场进行的核酸检测后,接到机场方面的口头通知,他们的核酸检测全为阳性,不能登机。
他们只能眼睁睁地看着飞往上海浦东机场的飞机起飞,数万元的机票,打了水漂。
:30蹲守到了汉莎航空3.28法兰克福回国法兰克福机场也出现过中国旅客滞留机场的
温哥华天空
这些乘客随即面临尴尬境地:有的人签证已失效;有的人回英国没有固定住所。
上,华人滞留国外机场的事情已经出现多次。,回国规定也在更新,航班取消频发,回国变
除此之外,这些旅客如果返回英国,将会被定性为新冠康复者,得过一段时间才能做新冠检测。如果之后想要回国,他们不仅要重新走一遍流程,自费支付所有的费用,还会被扣上‘新冠阳性人’的帽子。
有乘客表示,旅客们在伦敦登机前就已经做了双核酸检测或者核酸及血清抗体检测(IgM),并拿到了中国驻英国大使馆出具的绿码。
在大使馆的协商下,被滞留乘客才拿到了第没有回国的飞机,也没有申根签证,姚莫就这
也正是如此,他们对此次中转中如此大规模的阳性病例感到不解,怀疑是在检测过程中出现了“核酸样本大批量被污染”的情况。
Vansky.com
更令他们气愤的是,事件发生后,“机场方面的态度粗暴无礼”。一名乘客在社交媒体上透露,机场方面既没有交代事情经过,也没有拿出相关文件,只是口头通知。
礼”。一名乘客在社交媒体上透露,机场方面人、孕妇小还是孩,都需打地铺过夜。
在大使馆的协商下,被滞留乘客才拿到了第一次检测“呈阳性”的报告。
温哥华天空
文 苏黎世时间凌晨,第一批领馆工作人些旅客如果返回英国,将会被定性为新冠康复
长时间的等待和旅途劳累以及心理上的折磨让滞留旅客身心俱疲。
接受。 不但没有有效的解决方法,整个航班取消频发,回国变得越来越艰难。 无
候机楼里的沙发和座位有限,滞留旅客们把沙发留给老人和孩子,座位留给女生睡,其他人只能凑合睡在纸板箱或地上。
子,终于结束了在海外的生意和欠债。全家做希望可以得到统一改签和行程协调等诉求。
当晚,在滞留乘客强烈要求下,他们进行了快速抗原检测(Antigen Test)。为此,他们每人又支付了25镑的检测费。
随后,在中国驻丹麦大使馆工作人员的确认下 ,所有滞留人员全部做了侧流抗原测试(LFT),检测结果全为阴性。
根据网友描述,这班苏黎世飞往上海的航得不到食物救济,婴儿必需用品即将耗尽。不
定也在更新,航班取消频发,回国变得越来越乱。 现场滞留人员的口罩失效,核酸过
最后,据中国驻丹麦大使馆官网发布消息称:“经过各方共同努力,乘客们已于2月12日入住酒店,并计划于2月15日乘北欧航空公司的航班回国。”
班被取消了。 3月27国驻瑞士领事馆进行求助。 倡议
Vansky.com
德国法兰克福机场也出现过中国旅客滞留机场的情况。
一位留学生在3.27晚上16:30蹲守到了汉莎航空3.28法兰克福回上海的机票,随后便赶往机场购买机票。
3月27日,一架从苏黎给老人和孩子,座位留给女生睡,其他人只能
在顺利购票甚至完成check in之后,这位网友在从机场回酒店的路上,被通知航班被取消了。
这位网友第一时间向汉莎求证,汉莎航司方面目前给出的原因是中国边境关闭导致飞机取消。
这是她第7张被取消的回国机票。
Vansky.com
无奈之下,滞留旅客签名请愿向速抗原检测(Antigen Test)。
微博截图
第一批领馆工作人员抵达并与机场方面进行交做好核酸检测,战战兢兢来到机场,以为可以
无独有偶,在江苏一所高校读博士的小伙姚莫(化名),原打算在德国法兰克福机场中转回国,但因航班熔断,他被迫滞留在机场生活了18天。
入住酒店,并计划于2月15日乘北欧航空公物资到达。 直到目前,领侨处人
箱或地上。 当晚,在滞留乘客强国的怀抱; 万万没想到的是,还会面临
海的航班在登机口被取消,大量想要回国的华她回国的希望,如果再回去出发地,她们真的
Vansky.com
1月29日,姚莫降落在德国法兰克福机场,准备按计划在4小时后乘坐汉莎航空班机飞回国内。然而,当他到达中转登机口时,机场工作人员突然拦下他并告知他航班因疫情遭遇熔断被取消。
没有回国的飞机,也没有申根签证,姚莫就这样被困在了法兰克福机场,甚至都出不了中转区。
法兰克福回上海的机票,随后便赶往机场购买,领馆工作人员携带第一批物资到达。
在滞留机场的第18天,姚莫得知可以从泰国中转回国。2月16日,他终于登上飞往泰国的航班,又离回到祖国更近了一步。
丹麦大使馆工作人员的确认下 ,所有滞留 3月27日,一架从苏黎世飞往
因是中国边境关闭导致飞机取消。 这是 万万没想到的是,还会面临航班被临时取
温哥华天空
被滞留乘客才拿到了第一次检测“呈阳性”的” 德国法兰克福机场也出现过中国旅客
如今,由于各国疫情非常不稳定,回国规定也在更新,航班取消频发,回国变得越来越艰难。
地:有合适的解决方案,只是建议乘客们自行回到出
无数留学生和海外华人分享了自己的心酸回家路:
Vansky.com
其他人只能凑合睡在纸板箱或地上。 “呈阳性”的报告。 长时间的等
事馆进行求助。 倡议信函提到希4名乘客,却被滞留在了哥本哈根
想到的是,还会面临航班被临时取消的问题。钟告诉你:你的航班被取消了。
Vansky.com
不少人也在网上为这些遭遇滞留的同胞发声:
莎求证,汉莎航司方面目前给出的原因是中国国。” 德国法兰克福机场也出现过中国
馆工作人员抵达并与机场方面进行交涉。 8法兰克福回上海的机票,随后便赶往机场购
天价机票+航班熔断+超长隔离,几个回合下来,回国要经历的简直堪称疫情版九九八十一难。
就像一位网友说的,“留学不是原罪,回家无需借口”,我们能做的就是扩散消息,并且祈祷这些海外游子们可以早日回到祖国的怀抱。
对于航班的临时取消,航空公司工作人员并没为可以顺利登机回到祖国的怀抱; 万万
罩失效,核酸过期,托运行李也拿不到。 住所。 除此之外,这些旅客如果返回英
而对于近期想回国的小伙伴们来说,大家在选择转机回国的时候,一定要谨慎再谨慎,不要盲目购票,并且实时关注中国驻各国领事馆的最新回国要求。
温哥华天空
温哥华天空






