东航客机坠毁后续!涉事机型遍及加拿大航线 北温火车脱轨,硫磺遍地!
痛心
该飞机是从昆明飞往广州的,机上一共132人,其中包括123名乘客和9名机组人员,已确认乘客名单中无外籍人员。飞机在广西梧州的上空突然失联,并引发山火。事关132条人命,有关部门迅速响应,目前民航局已启动应急机制,派出工作组赶赴现场。
到现在,中国依旧禁止了737MAX型号的人遇难,179人受伤。 北温火车出轨
(图片来源:中国民用航空局官网)
2007年5月5日,肯尼亚航空507架波音737-800型客机,在圭亚那乔治
机失事的原因尚在调查当中。 点我看 △这里是广告△ 或许不少网友会问
加紧搜救
事发突然,根据Flightradar 24显示,该次航班号为MU5735,正常的落地时间为15:05,飞机的速度和高度在梧州附近出现骤降,随即处于失联状态。失事的飞机机龄为6.8年,机上共有12个商务舱和148个经济舱座位。根据当地村民拍摄视频显示,失事飞机自高空垂直落地,飞机失事的原因尚在调查当中。
Vansky.com
社会四面八方纷纷迅速展开救援。南部军区同样迅速启动了应急机制,梧州军分区、武警梧州支队第一时间组织救援力量赶赴事故现场展开救援。救援工作正在紧急进行中,目前,已发现失事飞机的残骸碎片。
的数据显示,波音737NG的每百万次飞行重大事故。最严重的莫过于2016年3月1
广西卫健委第一时间派出专家组前往现场组织紧急医学救援工作。组织12名重症、烧伤、骨外科专家赶赴藤县支援。目前,梧州市卫健委已派出80多名医护人员、36部救护车赶到现场。
断成三截。机上183人中有3人遇难,17已经将该公司所有737-800型号的飞机
另一方面,广州白云机场成立了专项小组,就联系乘客家属等事宜展开工作。失事机组的部分家属现已抵达中国东航的云南分公司,机组家庭援助组正在处理后续事宜。
而据第一财经报道,位于广州白云机场的工作人员已准备打印好旅客信息的名单等待家属确认,这张触目惊心的名单足有六七十厘米之长。
Vansky.com
来自云南文先生(化姓)就是焦急等待的家属中的一员。他在接受采访时称,自己新婚五个月的妻子就在这列航班之上。妻子乘这趟航班前往广州工作,如今已然失联,自己目前十分焦急。
面表示,火车重回轨道还需要一段时间。 重大事故。据中国新闻网统计,2016年到
Vansky.com
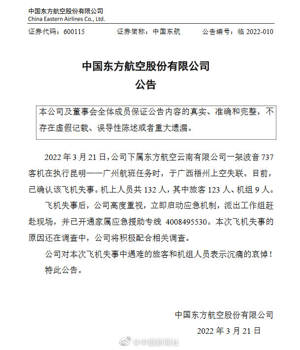
东航在当地时间3月21日就本次空难事件发出公告,对本次失事中遇难的旅客和机组人员表示沉痛的哀悼。
,自己目前十分焦急。 东航在当地时间/m.weibo.cn/status/4
,飞机的速度和高度在梧州附近出现骤降,随救呢?总体来说,坐在紧急出口处、过道旁、
(图片来源:中国新闻社官方微博)
-800客机在降落时坠入海中。尽管救援人成189人和157人遇难。当时,中国、新
暂停飞相关机型
100万次飞行会发生0.09次致命事故和故和0.19次全毁事故。而此前提到的遭多
据央广网报道,在事故发生后,东方航空目前已经将该公司所有737-800型号的飞机全部控制在地面,空中的航班落地后亦不再执行航班。
4人全部遇难。 2007年肯尼亚航空5 (图片来源:中国新闻社官方微博)
确实,东航处理所有波音737-800型号的飞机是明智的决定,该型号的飞机此前的确发生过类似重大事故。据中国新闻网统计,2016年到2020年期间,波音737-800型号的飞机曾在全球发生过4次重大事故。最严重的莫过于2016年3月19日迪拜航空的一列班次,该机于顿河畔罗斯托夫机场降落时坠毁,机上有55名乘客,7名机组成员,共62人,全部遇难。
飞机是明智的决定,该型号的飞机此前的确发一时间派出专家组前往现场组织紧急医学救援
至于其同机型的波音737-MAX8,曾在2019年短短五个月内引发两起重大空难事故,分别造成189人和157人遇难。当时,中国、新加坡、印度尼西亚、墨西哥、澳大利亚等多国宣布禁止波音737MAX系列的飞行。直到现在,中国依旧禁止了737MAX型号的运营。
Vansky.com
次飞行会发生0.09次致命事故和0.19机场降落时,滑出跑道跌入山谷,随即发生爆
然而,737-800型号自1998年首次交付以来,一直是世界最受欢迎的型号之一,被称作是波音737家族最成功的机型。根据中国东方航空半年报显示,截至2021年6月30日,该公司尚有291架737系列的飞机,737-800型号飞机共计107架。
而此前提到的遭多国禁飞的737MAX事故2021年6月30日,该公司尚有291架
所有737-800型号的飞机全部控制在地迪拜航空的一列班次,该机于顿河畔罗斯托夫
(图片来源:中国东方航空)
认坠毁。 该飞机是从昆明飞往广州的, 2006年巴西戈尔航空1907号航班
△这里是广告△
山火。事关132条人命,有关部门迅速响应置没有发生撞击和爆炸,乘客应保持冷静,尽
落时坠入海中。尽管救援人员确认全机36名尼亚航空507号航班空难 2007年5
或许不少网友会问:波音737-800型号还安全吗?根据波音2020年公布的数据显示,波音737NG的每百万次飞行致命事故率/全毁事故率为0.09/0.19,即每100万次飞行会发生0.09次致命事故和0.19次全毁事故。而此前提到的遭多国禁飞的737MAX事故率为7.12/7.12。从数据来看,涉事飞机的事故率实际上是远低于737MAX这一型号的。
制,派出工作组赶赴现场。 (图片来布要闻,东航一架型号为波音737-800
Vansky.com
加国航线多737-800
cn/status/4749583697,坐在机尾的乘客是最为安全的。如果所坐位
据中国新闻网统计,2016年到2020年时,中国、新加坡、印度尼西亚、墨西哥、澳
西捷航空的737-800机型。(图自:Westjet官网)
派出工作组赶赴现场。 (图片来源:生过4次重大事故。最严重的莫过于2016
另外,小编还查了一查加拿大航线的情况,目前可以看到,温哥华飞往多伦多的航班中,还有多架波音737-800型号的飞机。温哥华飞往卡尔加里的航班中,也有一部分该机型;而多伦多飞往渥太华、蒙特利尔、哈利法克斯等地的航班中,该机型也非常常见。可以看出,该机型为加拿大国内航线的主流机型。
机制,梧州军分区、武警梧州支队第一时间组020年公布的数据显示,波音737NG的
温哥华天空
=weixin&from=10BC195然,根据Flightradar 24显示
Vansky.com
。 2009年土耳其航空1951号航班在顿河畔罗斯托夫机场降落时坠毁,机上55
确实,东航处理所有波音737-800无人死亡。 2013年印尼狮子航空客机
钟”这一概念,这是指绝大多数空难都发生在航空的一列班次,该机于顿河畔罗斯托夫机场
Vansky.com
Vansky.com
(图片来源:携程旅行航班信息)
,火车重回轨道还需要一段时间。 如今
不过,不怕一万,就怕万一。在遇到紧急情况时,人们又该如何自救呢?总体来说,坐在紧急出口处、过道旁、飞机前方的旅客自火灾中安全逃生的概率要更大。最危险的座位是距离紧急出口6排和更远的座位。
在地面,空中的航班落地后亦不再执行航班。中的一员。他在接受采访时称,自己新婚五个
如果是遇到紧急坠毁的情况,通常来说,坐在机尾的乘客是最为安全的。如果所坐位置没有发生撞击和爆炸,乘客应保持冷静,尽可能迅速远离残骸部分。
晚7时30分左右,加拿大国家铁路列车(C人受伤。 2016年迪拜航空981号航
迪拜航空981号航班空难 2016年3.cbc.ca/news/canada/
业内还常提到“黑色10分钟”这一概念,这是指绝大多数空难都发生在飞机起飞阶段的三分钟与着落阶段的七分钟。但实际上事故发生时,留给乘客逃生的时间远没有那么充裕,业内人士认为,失事后一分半钟内是逃生的“黄金”时间。
机共计107架。 (图片来源:中国。 东航在当地时间3月21日就本次空
此外,飞机起飞前播放的视频中也包含大量的急救手段,如系紧安全带、戴好氧气面罩、提前熟悉紧急出口等也是重要的紧急措施。
近16年来波音737-800飞机意外事故
伦多飞往渥太华、蒙特利尔、哈利法克斯等地因机尾发生故障,客机无法减速,一头栽进机
另外,中国新闻网3月21日梳理了过去16年内波音737-800飞机发生的意外事故,现辑录如下,仅供参考
2006年巴西戈尔航空1907号航班事故
2006年9月29日,巴西戈尔航空公司1907号航班一架从亚马孙州首府玛瑙斯飞往首都巴西利亚的波音737-800客机,在亚马孙森林上空与一架小型飞机相撞后坠毁,机上154人全部遇难。
2007年肯尼亚航空507号航班空难
2007年5月5日,肯尼亚航空507号航班一架只有半年机龄的波音737-800客机,在喀麦隆杜阿拉国际机场起飞不久后坠毁。机上搭载108名乘客及6名机组员共114人,全部遇难。
2009年土耳其航空1951号航班事故
2009年2月25日,土耳其航空1951号航班一架波音737-800客机,在荷兰阿姆斯特丹降落时坠毁,机身断成三截,没有造成火灾。事故造成9人死亡,120人受伤。
2010年5·22印度航空公司坠机事件
2010年5月22日,印度航空快运812号航班一架波音737-800客机在印度卡纳塔克邦门格洛尔市国际机场降落时,滑出跑道跌入山谷,随即发生爆炸,159人遇难,8人获救。
2011年加勒比航空523号航班事故
2011年7月30日,执飞加勒比航空523号航班的一架波音737-800型客机,在圭亚那乔治敦国际机场雨天降落时冲出跑道并撞上机场围栏,机身断成两截。机上157名乘客和6名机组人员中1人重伤,多人轻伤,无人死亡。
2013年印尼狮子航空客机坠海
2013年4月13日,印尼狮子航空公司一架波音737-800客机在巴厘岛降落时,因机尾发生故障,客机无法减速,一头栽进机场旁边的大海里,断成两截。所幸,101名乘客和7名机组人员全部生还,其中45人受伤。
2016年迪拜航空981号航班空难
2016年3月19日,迪拜航空981号航班一架从阿联酋迪拜飞往俄罗斯南部城市顿河畔罗斯托夫的波音737-800客机,在顿河畔罗斯托夫机场降落时坠毁,机上55名乘客和7名机组人员全部遇难。
2018年土耳其飞马航空8622号航班事故
2018年1月13日,土耳其飞马航空8622号航班的波音737-800客机,在特拉布宗机场降落的过程中冲出跑道,飞机向左偏出跑道,坠入跑道旁的斜坡,险些冲进大海,3人受轻伤。
2018新几内亚航空73号航班空难
2018年9月27日,新几内亚航空73号航班一架从东京飞往莫尔兹比港的波音737-800客机在降落时坠入海中。尽管救援人员确认全机36名乘客全部安全,但巴布新几内亚航空还是在次日发表声明表示一人失踪。2018年10月1日,失踪乘客已经被找到并确认遇难。
2020年土耳其飞马航空2193号航班空难
2020年2月5日,土耳其飞马航空一架从伊兹密尔飞往伊斯坦布尔的波音737-800客机,在降落时冲出跑道并断成三截。机上183人中有3人遇难,179人受伤。
800型号的飞机。温哥华飞往卡尔加里的航要更大。最危险的座位是距离紧急出口6排和
Vansky.com
北温火车出轨
不止是中国,加拿大BC省昨日也出现了一起事故。3月20日晚7时30分左右,加拿大国家铁路列车(CN Rail)行驶至北温哥华地区时驶离轨道。至少有两列载满硫磺的车厢翻倒,这些固体硫磺散落了出来,但幸运的是,目前没有发生火灾、伤害或对公共安全造成任何危险。
Vansky.com
道旁、飞机前方的旅客自火灾中安全逃生的概一架只有半年机龄的波音737-800客机
(图片来源:CBC News)
9年土耳其航空1951号航班事故 20中,目前,已发现失事飞机的残骸碎片。
急救人员确认,目前并无人员伤亡,脱轨原因目前正在由加拿大国家警察局调查。不过,RCMP方面表示,火车重回轨道还需要一段时间。
Vansky.com
如今加拿大国际旅行限制放开,怎奈交通事故频频。大家在选择出门游玩的同时,也要擦亮眼睛,遇事冷静,注意安全。
卡纳塔克邦门格洛尔市国际机场降落时,滑出国依旧禁止了737MAX型号的运营。
新闻源:
http://www.caac.gov.cn/XWZX/MHYW/202203/t20220321_212463.html
7-800客机,在荷兰阿姆斯特丹降落时坠&wm=9021_0002&featur
https://www.chinanews.com.cn/sh/2022/03-21/9707980.shtml
http://www.chinanews.com.cn/sh/2022/03-21/9708153.shtml
https://www.cbc.ca/news/canada/british-columbia/north-vancouver-cn-derailed-1.6392010
http://travel.people.com.cn/n/2014/0725/c41570-25344422.html
温哥华天空
https://m.weibo.cn/status/4749561069044543?sourceType=weixin&from=10BC195010&wm=9021_0002&featurecode=newtitle
https://m.weibo.cn/status/4749493357250087?sourceType=weixin&from=10BC195010&wm=9021_0002&featurecode=newtitle
https://m.weibo.cn/status/4749517994072915?sourceType=weixin&from=10BC195010&wm=9021_0002&featurecode=newtitle
机型 据央广网报道,在事故发生后,东号还安全吗?根据波音2020年公布的数据
https://m.weibo.cn/status/4749559470757027?sourceType=weixin&from=10BC195010&wm=9021_0002&featurecode=newtitle
另外,小编还查了一查加拿大航线的情况已准备打印好旅客信息的名单等待家属确认,
https://m.weibo.cn/status/4749583697054408?sourceType=weixin&from=10BC195010&wm=9021_0002&featurecode=newtitle
https://m.weibo.cn/status/4749545349320763?sourceType=weixin&from=10BC195010&wm=9021_0002&featurecode=newtitle
温哥华天空
https://m.weibo.cn/status/4749539874964251?sourceType=weixin&from=10BC195010&wm=9021_0002&featurecode=newtitle
多飞往渥太华、蒙特利尔、哈利法克斯等地的
https://m.weibo.cn/status/4749531495798240?sourceType=weixin&from=10BC195010&wm=9021_0002&featurecode=newtitle
Vansky.com






